Namespace: |
|
Content: |
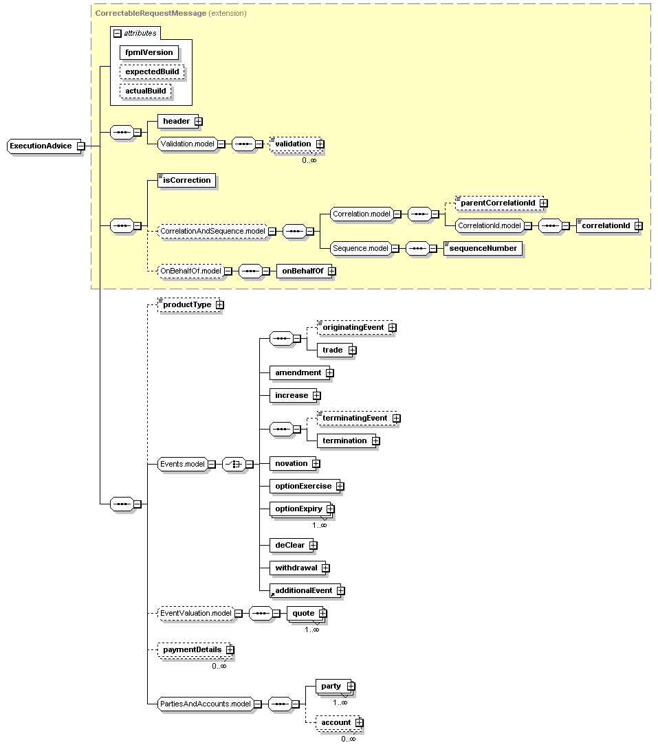
complex, 3 attributes, 24 elements |
Defined: |
globally in fpml-confirmation-processes-5-4.xsd; see XML source |
Includes: |
definitions of 2 elements |
Used: |
at 1 location |

XML Representation Summary |
||||||||||||
| <... | ||||||||||||
|
||||||||||||
| > | ||||||||||||
|
||||||||||||
| </...> | ||||||||||||
| account, | originatingEvent (defined in Events.model group), |
Type Derivation Tree |
| <xsd:complexType name="ExecutionAdvice"> <xsd:complexContent> <xsd:sequence> <!-- added 2010-09 for Option Excercise / Expiry --> </xsd:sequence> </xsd:extension> </xsd:complexContent> </xsd:complexType> |
Type: |
PaymentDetails, complex content |
| <xsd:element maxOccurs="unbounded" minOccurs="0" name="paymentDetails" type="PaymentDetails"/> |
Type: |
ProductType, simple content |
| xsd:normalizedString |
maxLength: |
255 |
| <xsd:element minOccurs="0" name="productType" type="ProductType"/> |
| XML schema documentation generated with DocFlex/XML 1.8.6b2 using DocFlex/XML XSDDoc 2.5.1 template set. All content model diagrams generated by Altova XMLSpy via DocFlex/XML XMLSpy Integration. |