Namespace: |
|
Content: |
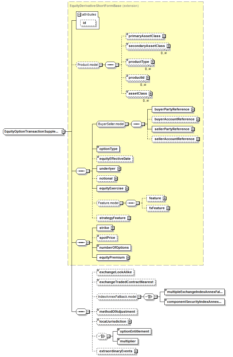
complex, 1 attribute, 30 elements |
Defined: |
globally in fpml-eqd-5-5.xsd; see XML source |
Includes: |
definitions of 7 elements |
Used: |
at 1 location |

XML Representation Summary |
||||||
| <... | ||||||
|
||||||
| > | ||||||
| </...> | ||||||
Type Derivation Tree |
| <xsd:complexType name="EquityOptionTransactionSupplement"> <xsd:complexContent> <xsd:sequence> <xsd:choice minOccurs="0"> </xsd:choice> </xsd:sequence> </xsd:extension> </xsd:complexContent> </xsd:complexType> |
Type: |
xsd:boolean, predefined, simple content |
| <xsd:element minOccurs="0" name="exchangeLookAlike" type="xsd:boolean"/> |
Type: |
xsd:boolean, predefined, simple content |
| <xsd:element minOccurs="0" name="exchangeTradedContractNearest" type="xsd:boolean"/> |
Type: |
ExtraordinaryEvents, complex content |
| <xsd:element minOccurs="0" name="extraordinaryEvents" type="ExtraordinaryEvents"/> |
Type: |
CountryCode, simple content |
| xsd:token |
| <xsd:element minOccurs="0" name="localJurisdiction" type="CountryCode"/> |
Type: |
MethodOfAdjustmentEnum, simple content |
| enumeration of xsd:token |
Enumeration: |
|
| <xsd:element minOccurs="0" name="methodOfAdjustment" type="MethodOfAdjustmentEnum"/> |
Type: |
PositiveDecimal, simple content |
| xsd:decimal |
minExclusive: |
0 |
| <xsd:element name="multiplier" type="PositiveDecimal"/> |
Type: |
PositiveDecimal, simple content |
| xsd:decimal |
minExclusive: |
0 |
| <xsd:element name="optionEntitlement" type="PositiveDecimal"/> |
| XML schema documentation generated with DocFlex/XML 1.8.6b2 using DocFlex/XML XSDDoc 2.5.1 template set. All content model diagrams generated by Altova XMLSpy via DocFlex/XML XMLSpy Integration. |