Namespace: |
|
Content: |
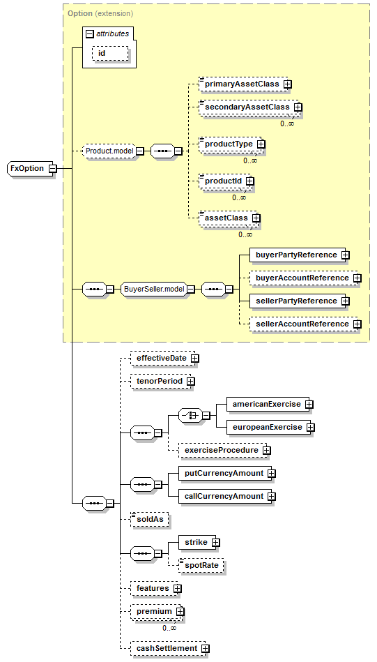
complex, 1 attribute, 22 elements |
Defined: |
globally in fpml-fx-5-5.xsd; see XML source |
Includes: |
definitions of 13 elements |
Used: |
at 1 location |

XML Representation Summary |
||||||
| <... | ||||||
|
||||||
| > | ||||||
| </...> | ||||||
Type Derivation Tree |
| <xsd:complexType name="FxOption"> <xsd:complexContent> <xsd:sequence> <xsd:sequence> <xsd:choice> </xsd:choice> </xsd:sequence> <xsd:sequence> </xsd:sequence> <xsd:sequence> </xsd:sequence> </xsd:sequence> </xsd:extension> </xsd:complexContent> </xsd:complexType> |
Type: |
FxAmericanExercise, complex content |
| <xsd:element name="americanExercise" type="FxAmericanExercise"/> |
Type: |
NonNegativeMoney, complex content |
| <xsd:element name="callCurrencyAmount" type="NonNegativeMoney"/> |
Type: |
FxCashSettlement, complex content |
| <xsd:element minOccurs="0" name="cashSettlement" type="FxCashSettlement"/> |
Type: |
AdjustableOrRelativeDate, complex content |
| <xsd:element minOccurs="0" name="effectiveDate" type="AdjustableOrRelativeDate"/> |
Type: |
FxEuropeanExercise, complex content |
| <xsd:element name="europeanExercise" type="FxEuropeanExercise"/> |
Type: |
ExerciseProcedure, complex content |
| <xsd:element minOccurs="0" name="exerciseProcedure" type="ExerciseProcedure"/> |
Type: |
FxOptionFeatures, complex content |
| <xsd:element minOccurs="0" name="features" type="FxOptionFeatures"/> |
Type: |
FxOptionPremium, complex content |
| <xsd:element maxOccurs="unbounded" minOccurs="0" name="premium" type="FxOptionPremium"/> |
Type: |
NonNegativeMoney, complex content |
| <xsd:element name="putCurrencyAmount" type="NonNegativeMoney"/> |
Type: |
PutCallEnum, simple content |
| enumeration of xsd:token |
Enumeration: |
|
| <xsd:element minOccurs="0" name="soldAs" type="PutCallEnum"/> |
Type: |
PositiveDecimal, simple content |
| xsd:decimal |
minExclusive: |
0 |
| <xsd:element minOccurs="0" name="spotRate" type="PositiveDecimal"/> |
Type: |
FxStrikePrice, complex content |
| <xsd:element name="strike" type="FxStrikePrice"/> |
Type: |
Period, complex content |
| <xsd:element minOccurs="0" name="tenorPeriod" type="Period"/> |
| XML schema documentation generated with DocFlex/XML 1.8.6b2 using DocFlex/XML XSDDoc 2.5.1 template set. All content model diagrams generated by Altova XMLSpy via DocFlex/XML XMLSpy Integration. |