Namespace: |
|
Content: |
complex, 19 elements |
Defined: |
globally in fpml-business-events-5-5.xsd; see XML source |
Includes: |
definitions of 18 elements |
Used: |
at 1 location |

XML Representation Summary |
|||
| <...> | |||
| </...> | |||
Type Derivation Tree |
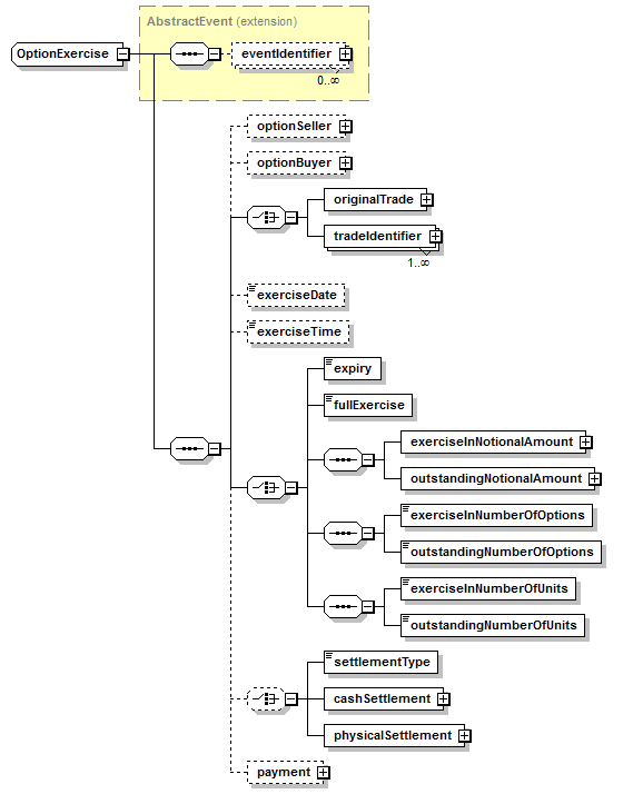
| <xsd:complexType name="OptionExercise"> <xsd:complexContent> <xsd:sequence> <xsd:choice> </xsd:choice> <xsd:choice> <xsd:sequence> </xsd:sequence> <xsd:sequence> </xsd:sequence> <xsd:sequence> </xsd:sequence> </xsd:choice> <xsd:choice minOccurs="0"> </xsd:choice> </xsd:sequence> </xsd:extension> </xsd:complexContent> </xsd:complexType> |
Type: |
SimplePayment, complex content |
| <xsd:element name="cashSettlement" type="SimplePayment"/> |
Type: |
xsd:date, predefined, simple content |
| <xsd:element minOccurs="0" name="exerciseDate" type="xsd:date"/> |
Type: |
Money, complex content |
| <xsd:element name="exerciseInNotionalAmount" type="Money"/> |
Type: |
xsd:decimal, predefined, simple content |
| <xsd:element name="exerciseInNumberOfOptions" type="xsd:decimal"/> |
Type: |
xsd:decimal, predefined, simple content |
| <xsd:element name="exerciseInNumberOfUnits" type="xsd:decimal"/> |
Type: |
xsd:time, predefined, simple content |
| <xsd:element minOccurs="0" name="exerciseTime" type="xsd:time"/> |
Type: |
xsd:boolean, predefined, simple content |
| <xsd:element name="expiry" type="xsd:boolean"/> |
Type: |
xsd:boolean, predefined, simple content |
| <xsd:element name="fullExercise" type="xsd:boolean"/> |
Type: |
PartyReference, empty content |
| <xsd:element minOccurs="0" name="optionBuyer" type="PartyReference"/> |
Type: |
PartyReference, empty content |
| <xsd:element minOccurs="0" name="optionSeller" type="PartyReference"/> |
Type: |
Trade, complex content |
| <xsd:element name="originalTrade" type="Trade"/> |
Type: |
Money, complex content |
| <xsd:element name="outstandingNotionalAmount" type="Money"/> |
Type: |
xsd:decimal, predefined, simple content |
| <xsd:element name="outstandingNumberOfOptions" type="xsd:decimal"/> |
Type: |
xsd:decimal, predefined, simple content |
| <xsd:element name="outstandingNumberOfUnits" type="xsd:decimal"/> |
Type: |
NonNegativePayment, complex content |
| <xsd:element minOccurs="0" name="payment" type="NonNegativePayment"/> |
Type: |
PhysicalSettlement, complex content |
| <xsd:element name="physicalSettlement" type="PhysicalSettlement"/> |
Type: |
SettlementTypeEnum, simple content |
| ("Cash" | "Physical") | ("Election" | "CashOrPhysical") |
| <xsd:element name="settlementType" type="SettlementTypeEnum"/> |
Type: |
PartyTradeIdentifier, complex content |
| <xsd:element maxOccurs="unbounded" name="tradeIdentifier" type="PartyTradeIdentifier"/> |
| XML schema documentation generated with DocFlex/XML 1.8.6b2 using DocFlex/XML XSDDoc 2.5.1 template set. All content model diagrams generated by Altova XMLSpy via DocFlex/XML XMLSpy Integration. |