Namespace: |
|
Content: |
complex, 16 elements |
Defined: |
globally in fpml-pretrade-processes-5-5.xsd; see XML source |
Includes: |
definitions of 16 elements |
Used: |
at 1 location |

XML Representation Summary |
|||||
| <...> | |||||
|
|||||
| </...> | |||||
| counterofferQuote, fill, |
reason (in orderStatus), |
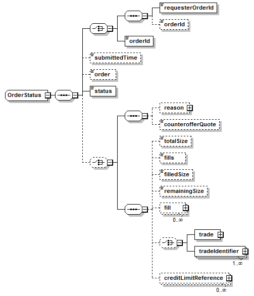
| <xsd:complexType name="OrderStatus"> <xsd:sequence> <xsd:choice> <xsd:sequence> <!-- orderer's ID --> <!-- SEF's order ID --> </xsd:sequence> <!-- SEF's order ID --> </xsd:choice> <!-- echo back the order / DUMMY placeholder --> <xsd:choice minOccurs="0"> <xsd:sequence> <!-- reason for a rejected quote --> <!-- supply a counter-offer quote, e.g. if order is rejected / DUMMY placeholder --> </xsd:sequence> <xsd:sequence> <!-- number of units of the product being ordered --> <!-- number of fills so far --> <!-- number of units of the product filled so far --> <!-- number of units of the product remaining to be filled --> <!-- info about the fills --> <xsd:choice minOccurs="0"> </xsd:choice> <xsd:element maxOccurs="unbounded" minOccurs="0" name="creditLimitReference" type="CreditLimitReference"/> </xsd:sequence> </xsd:choice> </xsd:sequence> </xsd:complexType> |
Type: |
xsd:string, predefined, simple content |
| <xsd:element minOccurs="0" name="counterofferQuote" type="xsd:string"/> |
Type: |
CreditLimitReference, complex content |
| <xsd:element maxOccurs="unbounded" minOccurs="0" name="creditLimitReference" type="CreditLimitReference"/> |
Type: |
OrderFill, complex content |
Type: |
xsd:decimal, predefined, simple content |
| <xsd:element minOccurs="0" name="filledSize" type="xsd:decimal"/> |
Type: |
xsd:integer, predefined, simple content |
| <xsd:element minOccurs="0" name="fills" type="xsd:integer"/> |
Type: |
xsd:string, predefined, simple content |
| <xsd:element minOccurs="0" name="order" type="xsd:string"/> |
Type: |
xsd:normalizedString, predefined, simple content |
| <xsd:element minOccurs="0" name="orderId" type="xsd:normalizedString"/> |
Type: |
xsd:normalizedString, predefined, simple content |
| <xsd:element name="orderId" type="xsd:normalizedString"/> |
Type: |
Reason, complex content |
Type: |
xsd:decimal, predefined, simple content |
| <xsd:element minOccurs="0" name="remainingSize" type="xsd:decimal"/> |
Type: |
xsd:normalizedString, predefined, simple content |
| <xsd:element name="requesterOrderId" type="xsd:normalizedString"/> |
Type: |
OrderStatusEnum, simple content |
| enumeration of xsd:token |
Enumeration: |
|
| <xsd:element name="status" type="OrderStatusEnum"/> |
Type: |
xsd:dateTime, predefined, simple content |
| <xsd:element minOccurs="0" name="submittedTime" type="xsd:dateTime"/> |
Type: |
xsd:decimal, predefined, simple content |
| <xsd:element minOccurs="0" name="totalSize" type="xsd:decimal"/> |
Type: |
Trade, complex content |
Type: |
TradeIdentifier, complex content |
| <xsd:element maxOccurs="unbounded" name="tradeIdentifier" type="TradeIdentifier"/> |
| XML schema documentation generated with DocFlex/XML 1.8.6b2 using DocFlex/XML XSDDoc 2.5.1 template set. All content model diagrams generated by Altova XMLSpy via DocFlex/XML XMLSpy Integration. |