Namespace: |
|
Content: |
complex, 8 elements |
Defined: |
globally in fpml-valuation-reporting-5-5.xsd; see XML source |
Includes: |
definitions of 8 elements |
Used: |
at 12 locations |

XML Representation Summary |
|||||
| <...> | |||||
|
|||||
| </...> | |||||
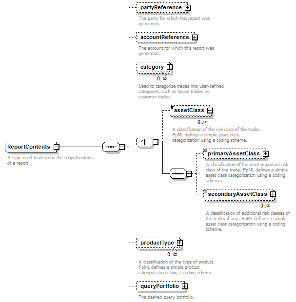
| <xsd:complexType name="ReportContents"> <xsd:sequence> <xsd:choice minOccurs="0"> <xsd:sequence> </xsd:sequence> </xsd:choice> </xsd:sequence> </xsd:complexType> |
Type: |
AccountReference, empty content |
| <xsd:element minOccurs="0" name="accountReference" type="AccountReference"/> |
Type: |
AssetClass, simple content |
| xsd:normalizedString |
maxLength: |
255 |
| <xsd:element maxOccurs="unbounded" minOccurs="0" name="assetClass" type="AssetClass"/> |
Type: |
TradeCategory, simple content |
| xsd:normalizedString |
maxLength: |
255 |
| <xsd:element maxOccurs="unbounded" minOccurs="0" name="category" type="TradeCategory"/> |
Type: |
PartyReference, empty content |
| <xsd:element minOccurs="0" name="partyReference" type="PartyReference"/> |
Type: |
AssetClass, simple content |
| xsd:normalizedString |
maxLength: |
255 |
| <xsd:element minOccurs="0" name="primaryAssetClass" type="AssetClass"/> |
Type: |
ProductType, simple content |
| xsd:normalizedString |
maxLength: |
255 |
| <xsd:element maxOccurs="unbounded" minOccurs="0" name="productType" type="ProductType"/> |
Type: |
QueryPortfolio, complex content |
| <xsd:element minOccurs="0" name="queryPortfolio" type="QueryPortfolio"/> |
Type: |
AssetClass, simple content |
| xsd:normalizedString |
maxLength: |
255 |
| <xsd:element maxOccurs="unbounded" minOccurs="0" name="secondaryAssetClass" type="AssetClass"/> |
| XML schema documentation generated with DocFlex/XML 1.8.6b2 using DocFlex/XML XSDDoc 2.5.1 template set. All content model diagrams generated by Altova XMLSpy via DocFlex/XML XMLSpy Integration. |