complexType "ExecutionAdviceRetracted"
Namespace:
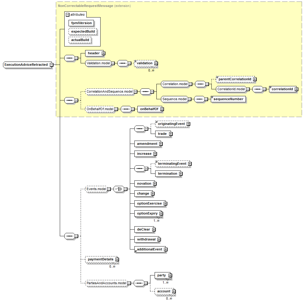
Content:
complex, 3 attributes, 22 elements
Defined:
Includes:
definition of 1 element
Used:
Content Model Diagram
XML Representation Summary
<...
   
 = 
xsd:token
 = 
xsd:positiveInteger
 = 
"7"
    >
   
Content: 
header, validation*, (parentCorrelationId?, correlationId, sequenceNumber)?, onBehalfOf?, ((originatingEvent?, trade) | amendment | increase | (terminatingEvent?, termination) | novation | change | optionExercise | optionExpiry+ | deClear | withdrawal | additionalEvent)?, paymentDetails*, (party+, account*)?
</...>
Content Model Elements (22):
account,
change (defined in Events.model group),
header (defined in RequestMessage complexType),
onBehalfOf (defined in OnBehalfOf.model group),
optionExpiry (defined in Events.model group),
originatingEvent (defined in Events.model group),
party (defined in PartiesAndAccounts.model group),
sequenceNumber (defined in Sequence.model group),
terminatingEvent (defined in Events.model group),
trade (defined in Events.model group),
All Direct / Indirect Based Elements (1):
executionAdviceRetracted
Known Usage Locations
Annotation
A message that withdraws an advice to a third party that a trade execution has occurred.
Type Definition Detail
Type Derivation Tree
Document (extension)
  Message (extension)
      RequestMessage (extension)
          NonCorrectableRequestMessage (extension)
              ExecutionAdviceRetracted
XML Source (w/o annotations (2); see within schema source)
<xsd:complexType name="ExecutionAdviceRetracted">
<xsd:complexContent>
<xsd:extension base="NonCorrectableRequestMessage">
<xsd:sequence>
<xsd:group minOccurs="0" ref="Events.model"/>
<xsd:element maxOccurs="unbounded" minOccurs="0" name="paymentDetails" type="PaymentDetails"/>
<xsd:group minOccurs="0" ref="PartiesAndAccounts.model"/>
</xsd:sequence>
</xsd:extension>
</xsd:complexContent>
</xsd:complexType>
Content Element Detail (all declarations; defined within this component only; 1/22)
paymentDetails
Type:
PaymentDetails, complex content
Details of the payments, like amount breakdowns, settlement information.
XML Source (w/o annotations (1); see within schema source)
<xsd:element maxOccurs="unbounded" minOccurs="0" name="paymentDetails" type="PaymentDetails"/>

XML schema documentation generated with DocFlex/XML 1.8.6b2 using DocFlex/XML XSDDoc 2.5.1 template set. All content model diagrams generated by Altova XMLSpy via DocFlex/XML XMLSpy Integration.