complexType "EquityDerivativeBase"
Namespace:
Content:
complex, 1 attribute, 17 elements
Abstract:
(cannot be assigned directly to elements used in instance XML documents)
Defined:
globally in fpml-eqd-5-5.xsd; see XML source
Includes:
definitions of 6 elements
Used:
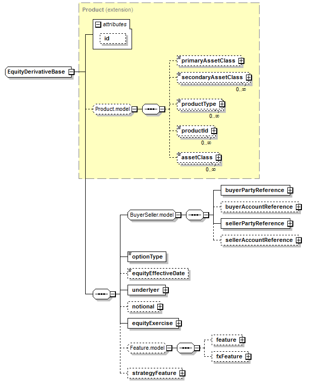
Content Model Diagram
XML Representation Summary
<...
   
 = 
xsd:ID
    >
   
Content: 
(primaryAssetClass?, secondaryAssetClass*, productType*, productId*, assetClass*)?, buyerPartyReference, buyerAccountReference?, sellerPartyReference, sellerAccountReference?, optionType, equityEffectiveDate?, underlyer, notional?, equityExercise, (feature?, fxFeature?)?, strategyFeature?
</...>
Content Model Elements (17):
assetClass,
buyerAccountReference,
buyerPartyReference (defined in BuyerSeller.model group),
equityEffectiveDate,
equityExercise (defined in EquityDerivativeBase complexType),
feature (defined in Feature.model group),
fxFeature (defined in Feature.model group),
notional (defined in EquityDerivativeBase complexType),
optionType (defined in EquityDerivativeBase complexType),
primaryAssetClass,
productId (defined in Product.model group),
productType (defined in Product.model group),
secondaryAssetClass,
sellerAccountReference,
sellerPartyReference (defined in BuyerSeller.model group),
strategyFeature (defined in EquityDerivativeBase complexType),
underlyer (defined in EquityDerivativeBase complexType)
Known Direct Subtypes (2):
EquityDerivativeLongFormBase, EquityDerivativeShortFormBase
Known Indirect Subtypes (4):
BrokerEquityOption, EquityForward, EquityOption, EquityOptionTransactionSupplement
All Direct / Indirect Based Elements (4):
brokerEquityOption, equityForward, equityOption, equityOptionTransactionSupplement
Known Usage Locations
Annotation
A type for defining the common features of equity derivatives.
Type Definition Detail
Type Derivation Tree
Product (extension)
  EquityDerivativeBase
XML Source (w/o annotations (7); see within schema source)
<xsd:complexType abstract="true" name="EquityDerivativeBase">
<xsd:complexContent>
<xsd:extension base="Product">
<xsd:sequence>
<xsd:group ref="BuyerSeller.model"/>
<xsd:element name="optionType" type="EquityOptionTypeEnum"/>
<xsd:element minOccurs="0" name="equityEffectiveDate" type="xsd:date"/>
<xsd:element name="underlyer" type="Underlyer"/>
<xsd:element minOccurs="0" name="notional" type="NonNegativeMoney"/>
<xsd:group minOccurs="0" ref="Feature.model"/>
<xsd:element minOccurs="0" name="strategyFeature" type="StrategyFeature"/>
</xsd:sequence>
</xsd:extension>
</xsd:complexContent>
</xsd:complexType>
Content Element Detail (all declarations; defined within this component only; 6/17)
equityEffectiveDate
Type:
xsd:date, predefined, simple content
Effective date for a forward starting option.
XML Source (w/o annotations (1); see within schema source)
<xsd:element minOccurs="0" name="equityEffectiveDate" type="xsd:date"/>

equityExercise
Type:
The parameters for defining how the equity option can be exercised, how it is valued and how it is settled.
XML Source (w/o annotations (1); see within schema source)
<xsd:element name="equityExercise" type="EquityExerciseValuationSettlement"/>

notional
Type:
NonNegativeMoney, complex content
The notional amount.
XML Source (w/o annotations (1); see within schema source)
<xsd:element minOccurs="0" name="notional" type="NonNegativeMoney"/>

optionType
Type:
EquityOptionTypeEnum, simple content
The type of option transaction.
Simple Content
("Put" | "Call") | "Forward"
XML Source (w/o annotations (1); see within schema source)
<xsd:element name="optionType" type="EquityOptionTypeEnum"/>

strategyFeature
Type:
StrategyFeature, complex content
A equity option simple strategy feature.
XML Source (w/o annotations (1); see within schema source)
<xsd:element minOccurs="0" name="strategyFeature" type="StrategyFeature"/>

underlyer
Type:
Underlyer, complex content
Specifies the underlying component, which can be either one or many and consists in either equity, index or convertible bond component, or a combination of these.
XML Source (w/o annotations (1); see within schema source)
<xsd:element name="underlyer" type="Underlyer"/>

XML schema documentation generated with DocFlex/XML 1.8.6b2 using DocFlex/XML XSDDoc 2.5.1 template set. All content model diagrams generated by Altova XMLSpy via DocFlex/XML XMLSpy Integration.