Namespace: |
|
Content: |
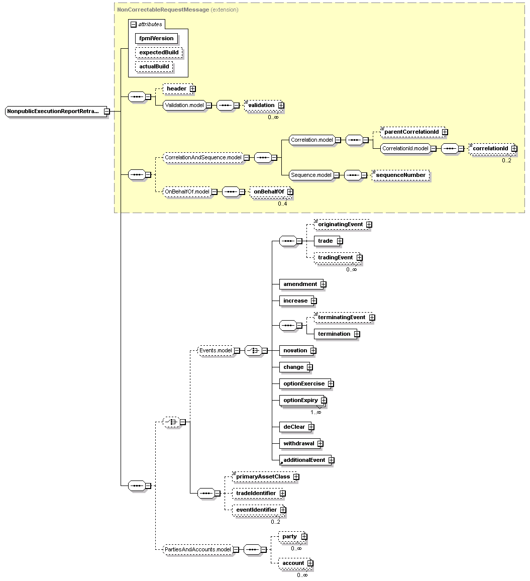
complex, 3 attributes, 25 elements |
Defined: |
globally in fpml-recordkeeping-processes-5-5.xsd; see XML source |
Includes: |
definitions of 3 elements |
Used: |
at 1 location |

XML Representation Summary |
||||||||||||
| <... | ||||||||||||
|
||||||||||||
| > | ||||||||||||
|
||||||||||||
| </...> | ||||||||||||
| account, | originatingEvent (defined in Events.model group), |
Type Derivation Tree |
| <xsd:complexType name="NonpublicExecutionReportRetracted"> <xsd:complexContent> <xsd:sequence> <xsd:choice minOccurs="0"> <xsd:sequence> </xsd:sequence> </xsd:choice> </xsd:sequence> </xsd:extension> </xsd:complexContent> </xsd:complexType> |
Type: |
BusinessEventIdentifier, complex content |
| <xsd:element maxOccurs="2" minOccurs="0" name="eventIdentifier" type="BusinessEventIdentifier"/> |
Type: |
AssetClass, simple content |
| xsd:normalizedString |
maxLength: |
255 |
| <xsd:element minOccurs="0" name="primaryAssetClass" type="AssetClass"/> |
Type: |
PartyTradeIdentifier, complex content |
| <xsd:element minOccurs="0" name="tradeIdentifier" type="PartyTradeIdentifier"/> |
| XML schema documentation generated with DocFlex/XML 1.8.6b2 using DocFlex/XML XSDDoc 2.5.1 template set. All content model diagrams generated by Altova XMLSpy via DocFlex/XML XMLSpy Integration. |