Namespace: |
|
Content: |
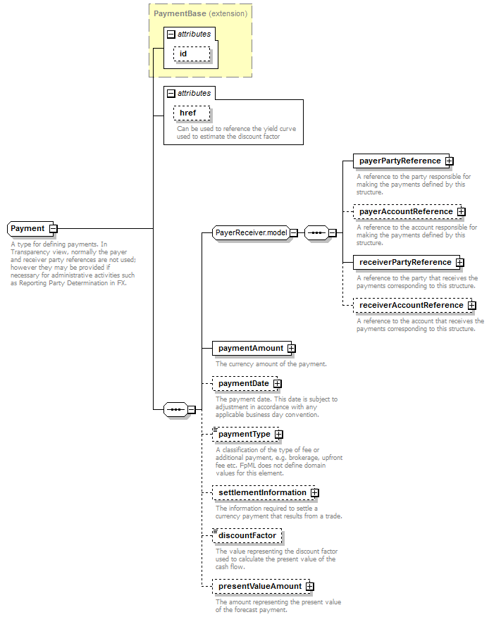
complex, 2 attributes, 10 elements |
Defined: |
globally in fpml-shared-5-6.xsd; see XML source |
Includes: |
|
Used: |
at 14 locations |

XML Representation Summary |
|||||||||
| <... | |||||||||
|
|||||||||
| > | |||||||||
| </...> | |||||||||
| discountFactor (defined in Payment complexType), | paymentType (defined in Payment complexType), |
| additionalPayment (defined in Swap complexType), | payment (defined in TradeAlterationPayment.model group), |
| additionalPayment (defined in Swap complexType), | payment (defined in TradeAlterationPayment.model group), |
Type Derivation Tree |
| <xsd:complexType name="Payment"> <xsd:complexContent> <xsd:sequence> </xsd:sequence> </xsd:extension> </xsd:complexContent> </xsd:complexType> |
Type: |
xsd:IDREF, predefined |
Use: |
optional |
| <xsd:attribute ecore:reference="PricingStructure" name="href" type="xsd:IDREF"/> |
Type: |
xsd:decimal, predefined, simple content |
| <xsd:element minOccurs="0" name="discountFactor" type="xsd:decimal"/> |
Type: |
NonNegativeMoney, complex content |
| <xsd:element name="paymentAmount" type="NonNegativeMoney"/> |
Type: |
AdjustableOrAdjustedDate, complex content |
| <xsd:element minOccurs="0" name="paymentDate" type="AdjustableOrAdjustedDate"/> |
Type: |
PaymentType, simple content |
| xsd:normalizedString |
maxLength: |
255 |
| <xsd:element minOccurs="0" name="paymentType" type="PaymentType"/> |
Type: |
Money, complex content |
| <xsd:element minOccurs="0" name="presentValueAmount" type="Money"/> |
Type: |
SettlementInformation, complex content |
| <xsd:element minOccurs="0" name="settlementInformation" type="SettlementInformation"/> |
| XML schema documentation generated with DocFlex/XML 1.8.6b2 using DocFlex/XML XSDDoc 2.5.1 template set. All content model diagrams generated by Altova XMLSpy via DocFlex/XML XMLSpy Integration. |