complexType "ClearingEligibility"
Namespace:
Content:
complex, 3 attributes, 24 elements
Defined:
Includes:
definitions of 3 elements
Used:
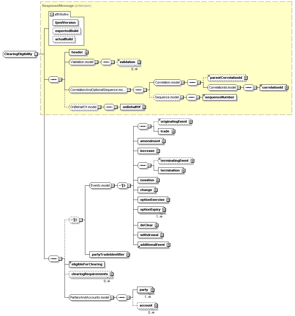
Content Model Diagram
XML Representation Summary
<...
   
 = 
xsd:token
 = 
xsd:positiveInteger
 = 
"2"
    >
   
Content: 
header, validation*, parentCorrelationId?, correlationId, sequenceNumber?, onBehalfOf?, ((originatingEvent?, trade) | amendment | increase | (terminatingEvent?, termination) | novation | change | optionExercise | optionExpiry+ | deClear | withdrawal | additionalEvent | partyTradeIdentifier)?, eligibleForClearing, clearingRequirements*, party+, account*
</...>
Content Model Elements (24):
account,
change (defined in Events.model group),
header (defined in ResponseMessage complexType),
onBehalfOf (defined in OnBehalfOf.model group),
optionExercise,
optionExpiry (defined in Events.model group),
originatingEvent (defined in Events.model group),
party (defined in PartiesAndAccounts.model group),
sequenceNumber (defined in Sequence.model group),
terminatingEvent (defined in Events.model group),
trade (defined in Events.model group),
All Direct / Indirect Based Elements (1):
clearingEligibility
Known Usage Locations
Type Definition Detail
Type Derivation Tree
Document (extension)
  Message (extension)
      ResponseMessage (extension)
          ClearingEligibility
XML Source (see within schema source)
<xsd:complexType name="ClearingEligibility">
<xsd:complexContent>
<xsd:extension base="ResponseMessage">
<xsd:sequence>
<xsd:choice minOccurs="0">
<xsd:group ref="Events.model"/>
<xsd:element name="partyTradeIdentifier" type="PartyTradeIdentifier"/>
</xsd:choice>
<xsd:element name="eligibleForClearing" type="xsd:boolean"/>
<xsd:element maxOccurs="unbounded" minOccurs="0" name="clearingRequirements" type="ClearingRequirements"/>
<xsd:group ref="PartiesAndAccounts.model"/>
</xsd:sequence>
</xsd:extension>
</xsd:complexContent>
</xsd:complexType>
Content Element Detail (all declarations; defined within this component only; 3/24)
clearingRequirements
Type:
ClearingRequirements, complex content
XML Source (see within schema source)
<xsd:element maxOccurs="unbounded" minOccurs="0" name="clearingRequirements" type="ClearingRequirements"/>

eligibleForClearing
Type:
xsd:boolean, predefined, simple content
XML Source (see within schema source)
<xsd:element name="eligibleForClearing" type="xsd:boolean"/>

partyTradeIdentifier
Type:
PartyTradeIdentifier, complex content
XML Source (see within schema source)
<xsd:element name="partyTradeIdentifier" type="PartyTradeIdentifier"/>

XML schema documentation generated with DocFlex/XML 1.8.6b2 using DocFlex/XML XSDDoc 2.5.1 template set. All content model diagrams generated by Altova XMLSpy via DocFlex/XML XMLSpy Integration.