complexType "FloatingPriceLeg"
Namespace:
Content:
complex, 1 attribute, 22 elements
Defined:
globally in fpml-com-5-6.xsd; see XML source
Includes:
definitions of 2 elements
Used:
Content Model Diagram
XML Representation Summary
<...
   
 = 
xsd:ID
    >
   
Content: 
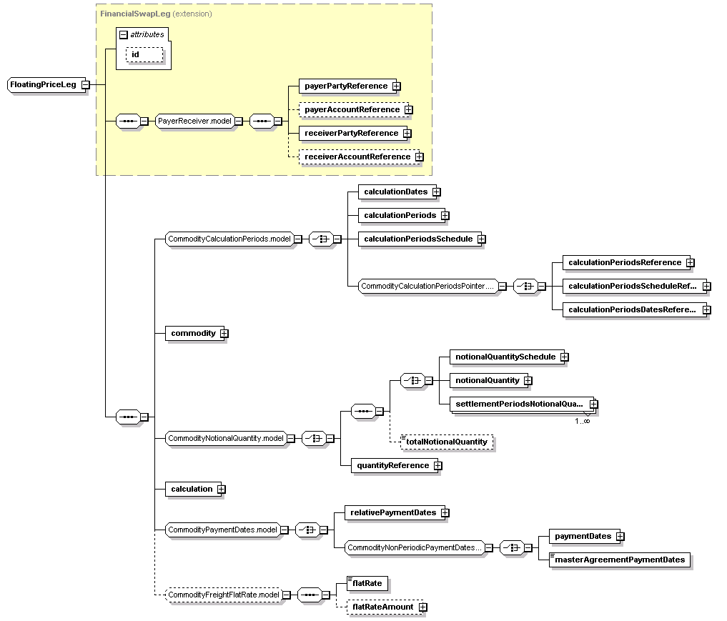
payerPartyReference, payerAccountReference?, receiverPartyReference, receiverAccountReference?, (calculationDates | calculationPeriods | calculationPeriodsSchedule | calculationPeriodsReference | calculationPeriodsScheduleReference | calculationPeriodsDatesReference), commodity, (((notionalQuantitySchedule | notionalQuantity | settlementPeriodsNotionalQuantity+), totalNotionalQuantity?) | quantityReference), calculation, (relativePaymentDates | paymentDates | masterAgreementPaymentDates), (flatRate, flatRateAmount?)?
</...>
Content Model Elements (22):
calculation (in floatingLeg),
calculationDates (defined in CommodityCalculationPeriods.model group),
calculationPeriods (defined in CommodityCalculationPeriods.model group),
calculationPeriodsDatesReference,
calculationPeriodsReference,
calculationPeriodsSchedule (defined in CommodityCalculationPeriods.model group),
calculationPeriodsScheduleReference,
commodity (in floatingLeg),
flatRate,
flatRateAmount,
masterAgreementPaymentDates,
notionalQuantity (defined in CommodityNotionalQuantity.model group),
notionalQuantitySchedule,
payerAccountReference,
payerPartyReference (defined in PayerReceiver.model group),
paymentDates (defined in CommodityNonPeriodicPaymentDates.model group),
quantityReference (defined in CommodityNotionalQuantity.model group),
receiverAccountReference,
receiverPartyReference,
relativePaymentDates,
settlementPeriodsNotionalQuantity,
totalNotionalQuantity
All Direct / Indirect Based Elements (1):
floatingLeg
Known Usage Locations
Annotation
Floating Price Leg of a Commodity Swap. Each 'floatingLeg' defines a series of financial payments for a commodity the value of which is derived from a floating price such as an exchange or an index publication.
Type Definition Detail
Type Derivation Tree
Leg (extension)
  CommoditySwapLeg (extension)
      FinancialSwapLeg (extension)
          FloatingPriceLeg
XML Source (w/o annotations (3); see within schema source)
<xsd:complexType name="FloatingPriceLeg">
<xsd:complexContent>
<xsd:extension base="FinancialSwapLeg">
<xsd:sequence>
<xsd:element name="commodity" type="Commodity"/>
<xsd:element name="calculation" type="FloatingLegCalculation"/>
<xsd:group ref="CommodityPaymentDates.model"/>
<xsd:group minOccurs="0" ref="CommodityFreightFlatRate.model"/>
</xsd:sequence>
</xsd:extension>
</xsd:complexContent>
</xsd:complexType>
Content Element Detail (all declarations; defined within this component only; 2/22)
calculation
Type:
FloatingLegCalculation, complex content
Defines details relevant to the calculation of the floating price.
XML Source (w/o annotations (1); see within schema source)
<xsd:element name="calculation" type="FloatingLegCalculation"/>

commodity
Type:
Commodity, complex content
Specifies the underlying instrument. Only underlyers of type Commodity are supported.
XML Source (w/o annotations (1); see within schema source)
<xsd:element name="commodity" type="Commodity"/>

XML schema documentation generated with DocFlex/XML 1.8.6b2 using DocFlex/XML XSDDoc 2.5.1 template set. All content model diagrams generated by Altova XMLSpy via DocFlex/XML XMLSpy Integration.