Namespace: |
|
Content: |
complex, 1 attribute, 19 elements |
Defined: |
globally in fpml-fx-5-6.xsd; see XML source |
Includes: |
definitions of 8 elements |
Used: |
at 1 location |

XML Representation Summary |
||||||
| <... | ||||||
|
||||||
| > | ||||||
| </...> | ||||||
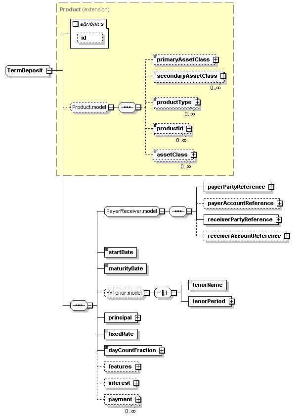
| assetClass, | principal (in termDeposit), |
Type Derivation Tree |
| <xsd:complexType name="TermDeposit"> <xsd:complexContent> <xsd:sequence> </xsd:sequence> </xsd:extension> </xsd:complexContent> </xsd:complexType> |
Type: |
DayCountFraction, simple content |
| xsd:normalizedString |
maxLength: |
255 |
| <xsd:element name="dayCountFraction" type="DayCountFraction"/> |
Type: |
TermDepositFeatures, complex content |
| <xsd:element minOccurs="0" name="features" type="TermDepositFeatures"/> |
Type: |
PositiveDecimal, simple content |
| xsd:decimal |
minExclusive: |
0 |
| <xsd:element name="fixedRate" type="PositiveDecimal"/> |
Type: |
Money, complex content |
Type: |
xsd:date, predefined, simple content |
| <xsd:element name="maturityDate" type="xsd:date"/> |
Type: |
Payment, complex content |
Type: |
PositiveMoney, complex content |
| <xsd:element name="principal" type="PositiveMoney"/> |
Type: |
xsd:date, predefined, simple content |
| <xsd:element name="startDate" type="xsd:date"/> |
| XML schema documentation generated with DocFlex/XML 1.8.6b2 using DocFlex/XML XSDDoc 2.5.1 template set. All content model diagrams generated by Altova XMLSpy via DocFlex/XML XMLSpy Integration. |