complexType "CommodityDigitalOption"
Namespace:
Content:
complex, 1 attribute, 27 elements
Defined:
globally in fpml-com-5-7.xsd; see XML source
Includes:
definitions of 7 elements
Used:
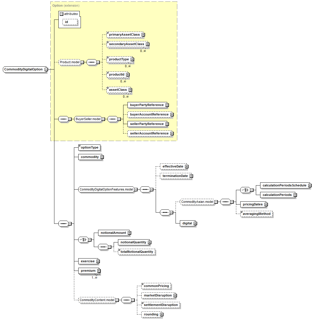
Content Model Diagram
XML Representation Summary
<...
   
 = 
xsd:ID
   
>
   
Content: 
</...>
Content Model Elements (27):
assetClass,
averagingMethod (defined in CommodityAsian.model group),
buyerAccountReference,
buyerPartyReference (defined in BuyerSeller.model group),
calculationPeriods (defined in CommodityAsian.model group),
calculationPeriodsSchedule (defined in CommodityAsian.model group),
commodity (in commodityDigitalOption),
commonPricing,
digital,
effectiveDate (in commodityDigitalOption),
exercise (in commodityDigitalOption),
marketDisruption (defined in CommodityContent.model group),
notionalAmount (in commodityDigitalOption),
notionalQuantity (in commodityDigitalOption),
optionType (in commodityDigitalOption),
premium (in commodityDigitalOption),
pricingDates (defined in CommodityAsian.model group),
primaryAssetClass,
productId (defined in Product.model group),
productType (defined in Product.model group),
rounding (defined in CommodityContent.model group),
secondaryAssetClass,
sellerAccountReference,
sellerPartyReference (defined in BuyerSeller.model group),
settlementDisruption,
terminationDate (in commodityDigitalOption),
totalNotionalQuantity (in commodityDigitalOption)
All Direct / Indirect Based Elements (1):
commodityDigitalOption
Known Usage Locations
Annotation
Defines the digital commodity option product type. Digital options exercise when a barrier is breached and are financially settled. The 'commodityDigitalOption' type is an extension of the 'commodityOption' product.
Type Definition Detail
Type Derivation Tree
Product (extension)
  Option (extension)
      CommodityDigitalOption
XML Source (w/o annotations (8); see within schema source)
<xsd:complexType name="CommodityDigitalOption">
<xsd:complexContent>
<xsd:extension base="Option">
<xsd:sequence>
<xsd:element name="optionType" type="PutCallEnum"/>
<xsd:element name="commodity" type="Commodity"/>
<xsd:choice>
<xsd:element name="notionalAmount" type="NotionalAmount"/>
<xsd:sequence>
<xsd:element name="notionalQuantity" type="CommodityNotionalQuantity"/>
<xsd:element minOccurs="0" name="totalNotionalQuantity" type="xsd:decimal"/>
</xsd:sequence>
</xsd:choice>
<xsd:element name="exercise" type="CommodityDigitalExercise"/>
<xsd:element maxOccurs="unbounded" name="premium" type="CommodityPremium"/>
<xsd:group minOccurs="0" ref="CommodityContent.model"/>
</xsd:sequence>
</xsd:extension>
</xsd:complexContent>
</xsd:complexType>
Content Element Detail (all declarations; defined within this component only; 7/27)
commodity
Type:
Commodity, complex content
Specifies the underlying instrument. Usual content is an ISDA Commodity Reference Price Name. The 'commodity' underlyer component is specified using a reference to the 'commodity' asset (see description above at the Commodity Underlyer section).
XML Source (w/o annotations (1); see within schema source)
<xsd:element name="commodity" type="Commodity"/>

exercise
Type:
CommodityDigitalExercise, complex content
The parameters for defining how the commodity option can be exercised and how it is settled.
XML Source (w/o annotations (1); see within schema source)
<xsd:element name="exercise" type="CommodityDigitalExercise"/>

notionalAmount
Type:
NotionalAmount, complex content
Volume contracted when volume is specified as a currency-denominated amount.
XML Source (w/o annotations (1); see within schema source)
<xsd:element name="notionalAmount" type="NotionalAmount"/>

notionalQuantity
Type:
CommodityNotionalQuantity, complex content
The volume contracted when the volume is specified as a quantity of commodity.
XML Source (w/o annotations (1); see within schema source)
<xsd:element name="notionalQuantity" type="CommodityNotionalQuantity"/>

optionType
Type:
PutCallEnum, simple content
The type of option transaction.
Simple Content
enumeration of xsd:token
Enumeration:
"Put"
 - 
A put option gives the holder the right to sell the underlying asset by a certain date for a certain price.
"Call"
 - 
A call option gives the holder the right to buy the underlying asset by a certain date for a certain price.
XML Source (w/o annotations (1); see within schema source)
<xsd:element name="optionType" type="PutCallEnum"/>

premium
Type:
CommodityPremium, complex content
The option premium payable by the buyer to the seller.
XML Source (w/o annotations (1); see within schema source)
<xsd:element maxOccurs="unbounded" name="premium" type="CommodityPremium"/>

totalNotionalQuantity
Type:
xsd:decimal, predefined, simple content
XML Source (see within schema source)
<xsd:element minOccurs="0" name="totalNotionalQuantity" type="xsd:decimal"/>

XML schema documentation generated with DocFlex/XML 1.9.0 using DocFlex/XML XSDDoc 2.8.0 template set. All content model diagrams generated by Altova XMLSpy via DocFlex/XML XMLSpy Integration.