complexType "NonpublicExecutionReportRetracted"
Namespace:
Content:
complex, 3 attributes, 25 elements
Defined:
Includes:
definitions of 3 elements
Used:
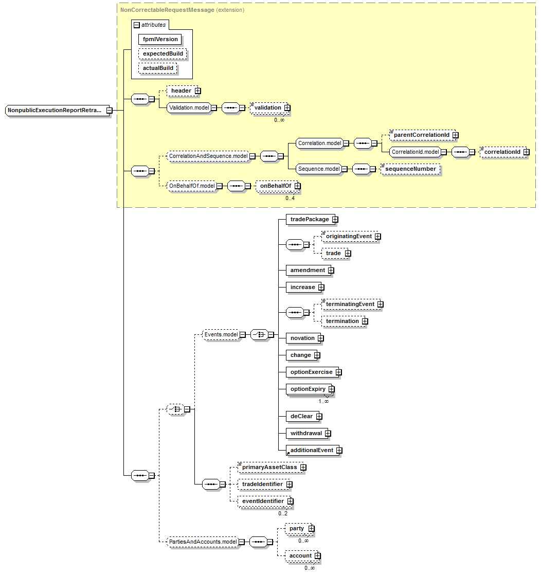
Content Model Diagram
XML Representation Summary
<...
   
 = 
xsd:token
 = 
xsd:positiveInteger
 = 
"3"
   
>
   
Content: 
</...>
Content Model Elements (25):
header (defined in RequestMessage complexType),
onBehalfOf (defined in OnBehalfOf.model group),
optionExpiry (defined in Events.model group),
originatingEvent (defined in Events.model group),
party (defined in PartiesAndAccounts.model group),
sequenceNumber (defined in Sequence.model group),
terminatingEvent (defined in Events.model group),
trade (defined in Events.model group),
All Direct / Indirect Based Elements (1):
nonpublicExecutionReportRetracted
Known Usage Locations
Type Definition Detail
Type Derivation Tree
Document (extension)
  Message (extension)
      RequestMessage (extension)
          NonCorrectableRequestMessage (extension)
              NonpublicExecutionReportRetracted
XML Source (w/o annotations (1); see within schema source)
<xsd:complexType name="NonpublicExecutionReportRetracted">
<xsd:complexContent>
<xsd:extension base="NonCorrectableRequestMessage">
<xsd:sequence>
<xsd:choice minOccurs="0">
<xsd:group minOccurs="0" ref="Events.model"/>
<xsd:sequence>
<xsd:element minOccurs="0" name="primaryAssetClass" type="AssetClass"/>
<xsd:element minOccurs="0" name="tradeIdentifier" type="PartyTradeIdentifier"/>
<xsd:element maxOccurs="2" minOccurs="0" name="eventIdentifier" type="BusinessEventIdentifier"/>
</xsd:sequence>
</xsd:choice>
<xsd:group minOccurs="0" ref="PartiesAndAccounts.model"/>
</xsd:sequence>
</xsd:extension>
</xsd:complexContent>
</xsd:complexType>
Content Element Detail (all declarations; defined within this component only; 3/25)
eventIdentifier
Type:
BusinessEventIdentifier, complex content
Individual parties should only use a single event identifier to identify a retraction. Platforms providing services on behalf of both parties in a transaction may provide event identifiers for both parties; in this case it is up to the recipient (the trade repository) to validate that the event IDs refer to the same event.
XML Source (w/o annotations (1); see within schema source)
<xsd:element maxOccurs="2" minOccurs="0" name="eventIdentifier" type="BusinessEventIdentifier"/>

primaryAssetClass
Type:
AssetClass, simple content
Simple Content
xsd:normalizedString
maxLength:
255
XML Source (see within schema source)
<xsd:element minOccurs="0" name="primaryAssetClass" type="AssetClass"/>

tradeIdentifier
Type:
PartyTradeIdentifier, complex content
XML Source (see within schema source)
<xsd:element minOccurs="0" name="tradeIdentifier" type="PartyTradeIdentifier"/>

XML schema documentation generated with DocFlex/XML 1.9.0 using DocFlex/XML XSDDoc 2.8.0 template set. All content model diagrams generated by Altova XMLSpy via DocFlex/XML XMLSpy Integration.