Namespace: |
|
Content: |
|
Defined: |
globally in fpml-com-5-7.xsd; see XML source |
Includes: |
|
Used: |
at 5 locations |

XML Representation Summary |
||||||
<... |
||||||
|
||||||
> |
||||||
|
||||||
</...> |
||||||
|
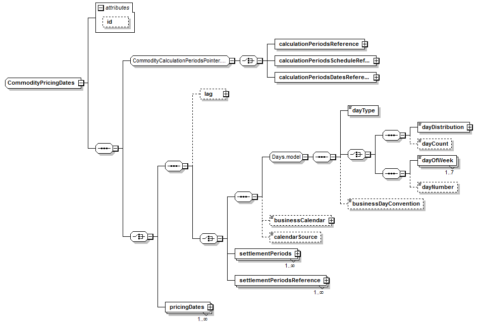
<xsd:sequence>
<xsd:group ref="CommodityCalculationPeriodsPointer.model"/>
<xsd:choice>
<xsd:sequence>
<xsd:element minOccurs="0" name="lag" type="Lag"/>
<xsd:choice>
<xsd:sequence>
<!--Renamed from <xsd:group ref="PricingDays.model"> to be re-used -->
</xsd:sequence>
<xsd:element maxOccurs="unbounded" name="settlementPeriodsReference" type="SettlementPeriodsReference"/>
</xsd:choice>
</xsd:sequence>
</xsd:choice>
</xsd:sequence>
</xsd:complexType>
|
Type: |
xsd:ID, predefined |
Use: |
optional |
Type: |
CommodityBusinessCalendar, simple content |
|
xsd:normalizedString
|
maxLength: |
255
|
Type: |
CalendarSourceEnum, simple content |
|
enumeration of xsd:token
|
Enumeration: |
|
Type: |
Lag, complex content |
Type: |
AdjustableDates, complex content |
Type: |
SettlementPeriods, complex content |
Type: |
SettlementPeriodsReference, empty content |
|
<xsd:element maxOccurs="unbounded" name="settlementPeriodsReference" type="SettlementPeriodsReference"/>
|
|
XML schema documentation generated with DocFlex/XML 1.9.0 using DocFlex/XML XSDDoc 2.8.0 template set. All content model diagrams generated by Altova XMLSpy via DocFlex/XML XMLSpy Integration.
|