complexType "CreditDefaultSwapOption"
Namespace:
Content:
complex, 1 attribute, 27 elements
Defined:
globally in fpml-cd-5-7.xsd; see XML source
Includes:
definitions of 3 elements
Used:
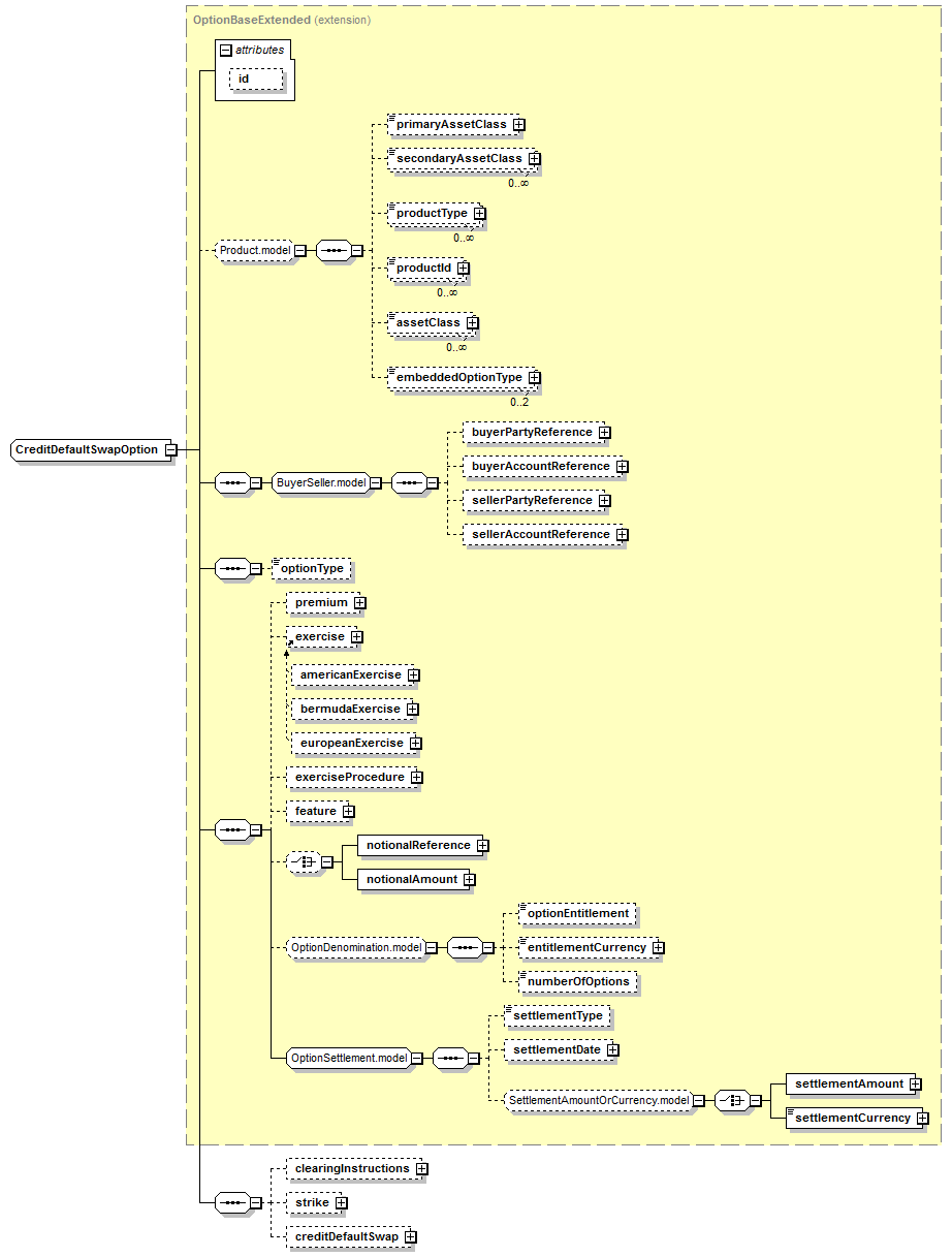
Content Model Diagram
XML Representation Summary
<...
   
 = 
xsd:ID
   
>
   
Content: 
</...>
Content Model Elements (27):
assetClass (defined in Product.model group),
buyerAccountReference,
buyerPartyReference (defined in BuyerSeller.model group),
clearingInstructions (in creditDefaultSwapOption),
creditDefaultSwap (in creditDefaultSwapOption),
embeddedOptionType,
entitlementCurrency,
exercise,
exerciseProcedure (defined in OptionBaseExtended complexType),
feature (defined in OptionBaseExtended complexType),
notionalAmount (defined in OptionBaseExtended complexType),
notionalReference (defined in OptionBaseExtended complexType),
numberOfOptions (defined in OptionDenomination.model group),
optionEntitlement (defined in OptionDenomination.model group),
optionType (defined in OptionBase complexType),
premium (defined in OptionBaseExtended complexType),
primaryAssetClass (defined in Product.model group),
productId (defined in Product.model group),
productType (defined in Product.model group),
secondaryAssetClass (defined in Product.model group),
sellerAccountReference,
sellerPartyReference (defined in BuyerSeller.model group),
settlementAmount (defined in SettlementAmountOrCurrency.model group),
settlementCurrency (defined in SettlementAmountOrCurrency.model group),
settlementDate (defined in OptionSettlement.model group),
settlementType (defined in OptionSettlement.model group),
strike (in creditDefaultSwapOption)
All Direct / Indirect Based Elements (1):
creditDefaultSwapOption
Known Usage Locations
Annotation
A complex type to support the credit default swap option.
Type Definition Detail
Type Derivation Tree
Product (extension)
  Option (extension)
      OptionBase (extension)
          OptionBaseExtended (extension)
              CreditDefaultSwapOption
XML Source (w/o annotations (3); see within schema source)
<xsd:complexType name="CreditDefaultSwapOption">
<xsd:complexContent>
<xsd:extension base="OptionBaseExtended">
<xsd:sequence>
<xsd:element minOccurs="0" name="clearingInstructions" type="SwaptionPhysicalSettlement"/>
<xsd:element minOccurs="0" name="strike" type="CreditOptionStrike"/>
<xsd:element minOccurs="0" name="creditDefaultSwap" type="CreditDefaultSwap"/>
</xsd:sequence>
</xsd:extension>
</xsd:complexContent>
</xsd:complexType>
Content Element Detail (all declarations; defined within this component only; 3/27)
clearingInstructions
Type:
Specifies any instructions on how the physical settlement is to be effected when the option is exercised.
XML Source (w/o annotations (1); see within schema source)
<xsd:element minOccurs="0" name="clearingInstructions" type="SwaptionPhysicalSettlement"/>

creditDefaultSwap
Type:
CreditDefaultSwap, complex content
XML Source (see within schema source)
<xsd:element minOccurs="0" name="creditDefaultSwap" type="CreditDefaultSwap"/>

strike
Type:
CreditOptionStrike, complex content
Specifies the strike of the option on credit default swap.
XML Source (w/o annotations (1); see within schema source)
<xsd:element minOccurs="0" name="strike" type="CreditOptionStrike"/>

XML schema documentation generated with DocFlex/XML 1.9.0 using DocFlex/XML XSDDoc 2.8.0 template set. All content model diagrams generated by Altova XMLSpy via DocFlex/XML XMLSpy Integration.