complexType "NonpublicExecutionReportRetracted"
Namespace:
Content:
complex, 3 attributes, 24 elements
Defined:
Includes:
definitions of 8 elements
Used:
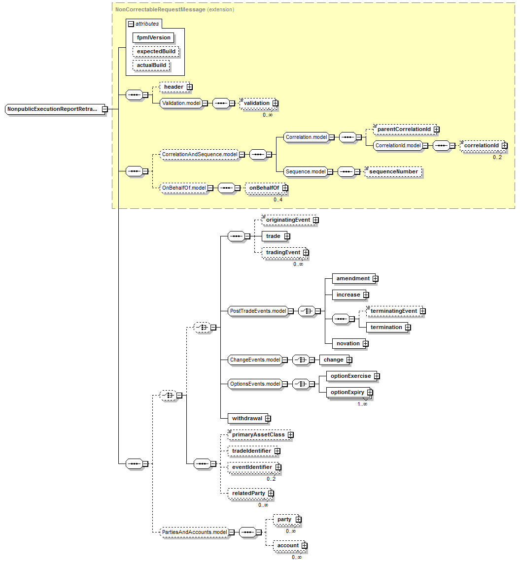
Content Model Diagram
XML Representation Summary
<...
   
 = 
xsd:token
 = 
xsd:positiveInteger
 = 
"6"
   
>
   
Content: 
</...>
Content Model Elements (24):
header (defined in RequestMessage complexType),
onBehalfOf (defined in OnBehalfOf.model group),
party (defined in PartiesAndAccounts.model group),
sequenceNumber (defined in Sequence.model group),
All Direct / Indirect Based Elements (1):
nonpublicExecutionReportRetracted
Known Usage Locations
Type Definition Detail
Type Derivation Tree
Document (extension)
  Message (extension)
      RequestMessage (extension)
          NonCorrectableRequestMessage (extension)
              NonpublicExecutionReportRetracted
XML Source (w/o annotations (3); see within schema source)
<xsd:complexType name="NonpublicExecutionReportRetracted">
<xsd:complexContent>
<xsd:extension base="NonCorrectableRequestMessage">
<xsd:sequence>
<xsd:choice minOccurs="0">
<xsd:choice minOccurs="0">
<xsd:sequence>
<xsd:element minOccurs="0" name="originatingEvent" type="OriginatingEvent"/>
<xsd:element name="trade" type="Trade"/>
<xsd:element maxOccurs="unbounded" minOccurs="0" name="tradingEvent" type="TradingEventSummary"/>
</xsd:sequence>
<xsd:group ref="PostTradeEvents.model"/>
<xsd:group ref="ChangeEvents.model"/>
<xsd:group ref="OptionsEvents.model"/>
<xsd:element name="withdrawal" type="Withdrawal"/>
</xsd:choice>
<xsd:sequence>
<xsd:element minOccurs="0" name="primaryAssetClass" type="AssetClass"/>
<xsd:element minOccurs="0" name="tradeIdentifier" type="PartyTradeIdentifier"/>
<xsd:element maxOccurs="2" minOccurs="0" name="eventIdentifier" type="BusinessEventIdentifier"/>
<xsd:element maxOccurs="unbounded" minOccurs="0" name="relatedParty" type="RelatedParty"/>
</xsd:sequence>
</xsd:choice>
<xsd:group minOccurs="0" ref="PartiesAndAccounts.model"/>
</xsd:sequence>
</xsd:extension>
</xsd:complexContent>
</xsd:complexType>
Content Element Detail (all declarations; defined within this component only; 8/24)
eventIdentifier
Type:
BusinessEventIdentifier, complex content
Individual parties should only use a single event identifier to identify a retraction. Platforms providing services on behalf of both parties in a transaction may provide event identifiers for both parties; in this case it is up to the recipient (the trade repository) to validate that the event IDs refer to the same event.
XML Source (w/o annotations (1); see within schema source)
<xsd:element maxOccurs="2" minOccurs="0" name="eventIdentifier" type="BusinessEventIdentifier"/>

originatingEvent
Type:
OriginatingEvent, simple content
Simple Content
xsd:normalizedString
maxLength:
255
minLength:
1
XML Source (see within schema source)
<xsd:element minOccurs="0" name="originatingEvent" type="OriginatingEvent"/>

primaryAssetClass
Type:
AssetClass, simple content
Simple Content
xsd:normalizedString
maxLength:
255
minLength:
1
XML Source (see within schema source)
<xsd:element minOccurs="0" name="primaryAssetClass" type="AssetClass"/>

relatedParty
Type:
RelatedParty, complex content
This may be used to identify one or more parties that perform a role within the transaction. If this is within a partyTradeInformation block, the related party performs the role with respect to the party identifie by the "partyReference" in the partyTradeInformation block.
XML Source (w/o annotations (1); see within schema source)
<xsd:element maxOccurs="unbounded" minOccurs="0" name="relatedParty" type="RelatedParty"/>

trade
Type:
Trade, complex content
XML Source (see within schema source)
<xsd:element name="trade" type="Trade"/>

tradeIdentifier
Type:
PartyTradeIdentifier, complex content
XML Source (see within schema source)
<xsd:element minOccurs="0" name="tradeIdentifier" type="PartyTradeIdentifier"/>

tradingEvent
Type:
TradingEventSummary, complex content
This is provided to support snapshot reporting that requires trading history. Some implementations are using the "trade" event to report the current snapshot of a contract. In these cases it may also be necessary to report the most recent trading event to support regulatory reporting mandates. For this reason the tradingEvent is provided to allow that event to be attached to the trade report.
XML Source (w/o annotations (1); see within schema source)
<xsd:element maxOccurs="unbounded" minOccurs="0" name="tradingEvent" type="TradingEventSummary"/>

withdrawal
Type:
Withdrawal, complex content
XML Source (see within schema source)
<xsd:element name="withdrawal" type="Withdrawal"/>

XML schema documentation generated with DocFlex/XML 1.9.0 using DocFlex/XML XSDDoc 2.8.0 template set. All content model diagrams generated by Altova XMLSpy via DocFlex/XML XMLSpy Integration.