| Namespace: | |
| Type: | |
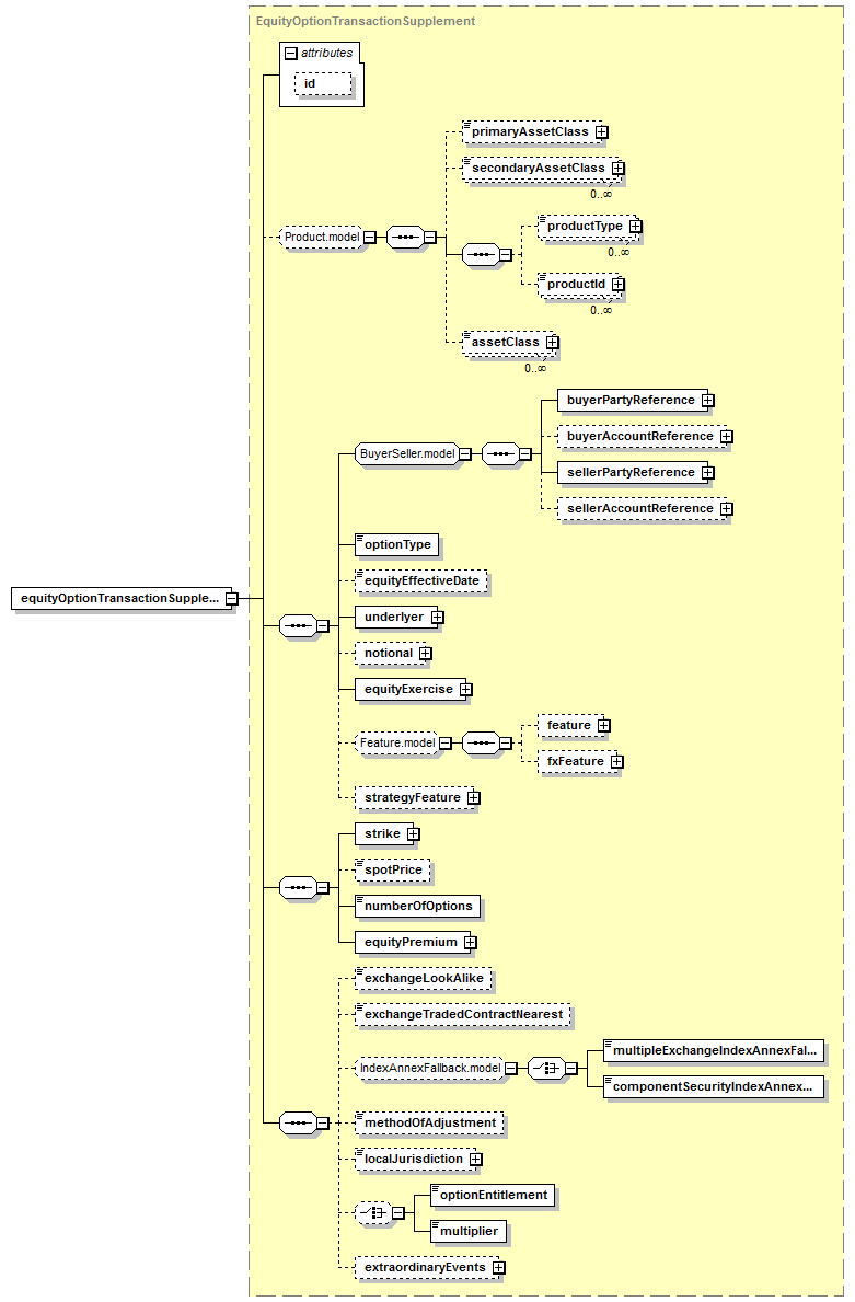
| Content: | complex, 1 attribute, 30 elements | 
| Subst.Gr: | may substitute for element product | 
| Defined: | globally in fpml-eqd-5-8.xsd; see XML source | 
| Used: | never | 

| XML Representation Summary | ||||||
| <equityOptionTransactionSupplement | ||||||
| 
 | ||||||
| > | ||||||
| </equityOptionTransactionSupplement> | ||||||
| <xsd:element name="equityOptionTransactionSupplement" substitutionGroup="product" type="EquityOptionTransactionSupplement"/> | 
| XML schema documentation generated with DocFlex/XML 1.9.0 using DocFlex/XML XSDDoc 2.8.0 template set. All content model diagrams generated by Altova XMLSpy via DocFlex/XML XMLSpy Integration. |