complexType "DelayedDraw"
Namespace:
Content:
complex, 1 attribute, 29 elements
Defined:
globally in fpml-loan-5-8.xsd; see XML source
Includes:
definitions of 2 elements
Used:
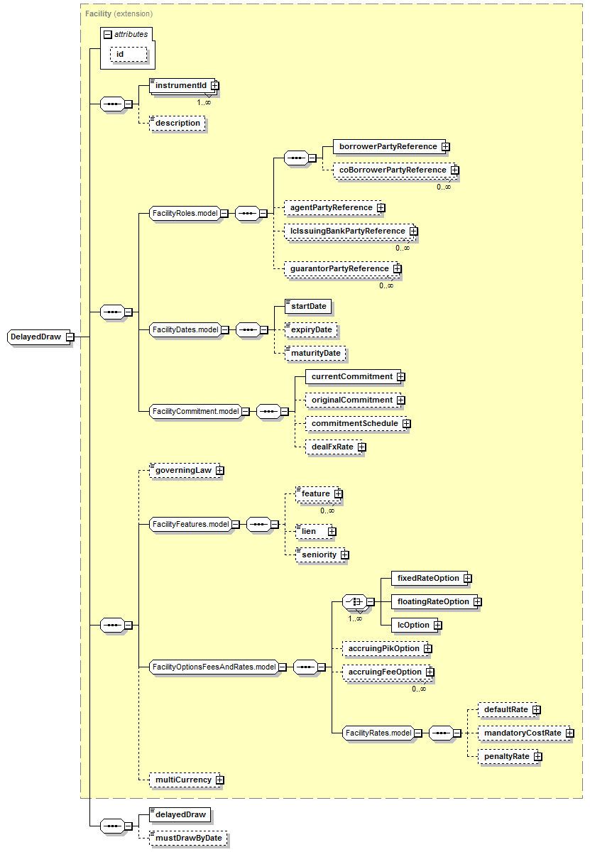
Content Model Diagram
XML Representation Summary
<...
   
 = 
xsd:ID
   
>
   
Content: 
</...>
Content Model Elements (29):
accruingFeeOption (defined in FacilityOptionsFeesAndRates.model group),
accruingPikOption (defined in FacilityOptionsFeesAndRates.model group),
agentPartyReference (defined in FacilityRoles.model group),
borrowerPartyReference (defined in FacilityRoles.model group),
coBorrowerPartyReference,
commitmentSchedule (defined in FacilityCommitment.model group),
currentCommitment,
dealFxRate,
defaultRate,
delayedDraw (in delayedDraw),
description (defined in IdentifiedAsset complexType),
expiryDate (defined in FacilityDates.model group),
feature (defined in FacilityFeatures.model group),
fixedRateOption (defined in FacilityOptionsFeesAndRates.model group),
floatingRateOption (defined in FacilityOptionsFeesAndRates.model group),
governingLaw (defined in Facility complexType),
guarantorPartyReference (defined in FacilityRoles.model group),
instrumentId (defined in IdentifiedAsset complexType),
lcIssuingBankPartyReference,
lcOption (defined in FacilityOptionsFeesAndRates.model group),
lien (defined in FacilityFeatures.model group),
mandatoryCostRate (defined in FacilityRates.model group),
maturityDate (defined in FacilityDates.model group),
multiCurrency,
mustDrawByDate,
originalCommitment,
penaltyRate,
seniority (defined in FacilityFeatures.model group),
startDate (defined in FacilityDates.model group)
All Direct / Indirect Based Elements (1):
delayedDraw
Known Usage Locations
Annotation
A facility which can be drawn at any point during a pre-defined period after the initial deal closing date,
Type Definition Detail
Type Derivation Tree
Asset (extension)
  IdentifiedAsset (extension)
      FacilityIdentifier (extension)
          FacilitySummary (extension)
              Facility (extension)
                  DelayedDraw
XML Source (w/o annotations (3); see within schema source)
<xsd:complexType name="DelayedDraw">
<xsd:complexContent>
<xsd:extension base="Facility">
<xsd:sequence>
<xsd:element name="delayedDraw" type="xsd:boolean"/>
<xsd:element minOccurs="0" name="mustDrawByDate" type="xsd:date"/>
</xsd:sequence>
</xsd:extension>
</xsd:complexContent>
</xsd:complexType>
Content Element Detail (all declarations; defined within this component only; 2/29)
delayedDraw
Type:
xsd:boolean, predefined, simple content
A flag to determine whether the Term Loan has a delayed draw feature.
XML Source (w/o annotations (1); see within schema source)
<xsd:element name="delayedDraw" type="xsd:boolean"/>

mustDrawByDate
Type:
xsd:date, predefined, simple content
The date by which funds must be drawn.
XML Source (w/o annotations (1); see within schema source)
<xsd:element minOccurs="0" name="mustDrawByDate" type="xsd:date"/>

XML schema documentation generated with DocFlex/XML 1.9.0 using DocFlex/XML XSDDoc 2.8.0 template set. All content model diagrams generated by Altova XMLSpy via DocFlex/XML XMLSpy Integration.