complexType "LetterOfCreditFacility"
Namespace:
Content:
complex, 1 attribute, 27 elements
Defined:
globally in fpml-loan-5-8.xsd; see XML source
Used:
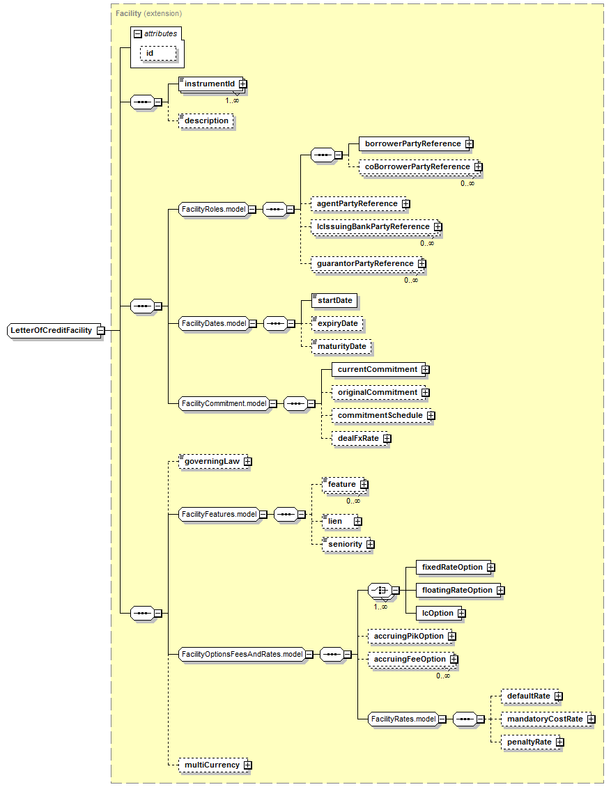
Content Model Diagram
XML Representation Summary
<...
   
 = 
xsd:ID
   
>
   
Content: 
</...>
Content Model Elements (27):
accruingFeeOption (defined in FacilityOptionsFeesAndRates.model group),
accruingPikOption (defined in FacilityOptionsFeesAndRates.model group),
agentPartyReference (defined in FacilityRoles.model group),
borrowerPartyReference (defined in FacilityRoles.model group),
coBorrowerPartyReference,
commitmentSchedule (defined in FacilityCommitment.model group),
currentCommitment,
dealFxRate,
defaultRate,
description (defined in IdentifiedAsset complexType),
expiryDate (defined in FacilityDates.model group),
feature (defined in FacilityFeatures.model group),
fixedRateOption (defined in FacilityOptionsFeesAndRates.model group),
floatingRateOption (defined in FacilityOptionsFeesAndRates.model group),
governingLaw (defined in Facility complexType),
guarantorPartyReference (defined in FacilityRoles.model group),
instrumentId (defined in IdentifiedAsset complexType),
lcIssuingBankPartyReference,
lcOption (defined in FacilityOptionsFeesAndRates.model group),
lien (defined in FacilityFeatures.model group),
mandatoryCostRate (defined in FacilityRates.model group),
maturityDate (defined in FacilityDates.model group),
multiCurrency,
originalCommitment,
penaltyRate,
seniority (defined in FacilityFeatures.model group),
startDate (defined in FacilityDates.model group)
All Direct / Indirect Based Elements (1):
letterOfCreditFacility
Known Usage Locations
Annotation
A facility designed to issue letter of credit products.
Type Definition Detail
Type Derivation Tree
Asset (extension)
  IdentifiedAsset (extension)
      FacilityIdentifier (extension)
          FacilitySummary (extension)
              Facility (extension)
                  LetterOfCreditFacility
XML Source (w/o annotations (1); see within schema source)
<xsd:complexType name="LetterOfCreditFacility">
<xsd:complexContent>
<xsd:extension base="Facility"/>
</xsd:complexContent>
</xsd:complexType>

XML schema documentation generated with DocFlex/XML 1.9.0 using DocFlex/XML XSDDoc 2.8.0 template set. All content model diagrams generated by Altova XMLSpy via DocFlex/XML XMLSpy Integration.