Namespace: |
|
Content: |
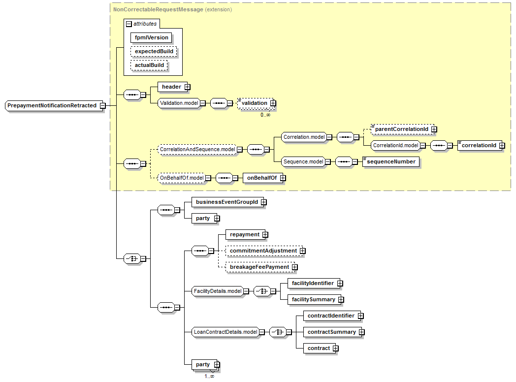
complex, 3 attributes, 17 elements |
Defined: |
globally in fpml-loan-5-8.xsd; see XML source |
Includes: |
definitions of 6 elements |
Used: |
at 1 location |

XML Representation Summary |
||||||||||||
<... |
||||||||||||
|
||||||||||||
> |
||||||||||||
|
||||||||||||
</...> |
||||||||||||
|
Type Derivation Tree
|
|
<xsd:complexContent>
<xsd:extension base="NonCorrectableRequestMessage">
<xsd:choice>
<xsd:sequence>
</xsd:sequence>
<xsd:sequence>
</xsd:sequence>
</xsd:choice>
</xsd:extension>
</xsd:complexContent>
</xsd:complexType>
|
Type: |
BreakageFeePayment, complex content |
Type: |
BusinessEventGroupIdentifier, complex content |
Type: |
CommitmentAdjustment, complex content |
Type: |
Party, complex content |
Type: |
Party, complex content |
Type: |
Repayment, complex content |
|
XML schema documentation generated with DocFlex/XML 1.9.0 using DocFlex/XML XSDDoc 2.8.0 template set. All content model diagrams generated by Altova XMLSpy via DocFlex/XML XMLSpy Integration.
|