complexType "FxAccrualForward"
Namespace:
Content:
complex, 1 attribute, 19 elements
Defined:
Includes:
definitions of 9 elements
Used:
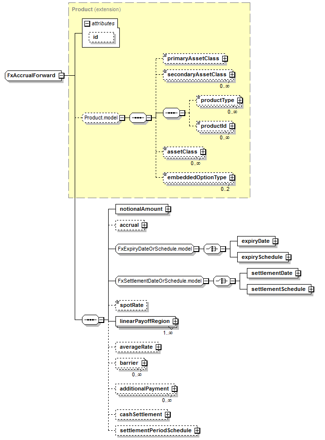
Content Model Diagram
XML Representation Summary
<...
   
 = 
xsd:ID
   
>
   
Content: 
</...>
Content Model Elements (19):
accrual (in fxAccrualForward),
additionalPayment (in fxAccrualForward),
assetClass (defined in Product.model group),
averageRate (in fxAccrualForward),
barrier (in fxAccrualForward),
cashSettlement (in fxAccrualForward),
embeddedOptionType,
expiryDate (defined in FxExpiryDateOrSchedule.model group),
expirySchedule (defined in FxExpiryDateOrSchedule.model group),
linearPayoffRegion (in fxAccrualForward),
notionalAmount (in fxAccrualForward),
primaryAssetClass (defined in Product.model group),
productId (defined in Product.model group),
productType (defined in Product.model group),
secondaryAssetClass (defined in Product.model group),
settlementDate (defined in FxSettlementDateOrSchedule.model group),
settlementPeriodSchedule (in fxAccrualForward),
settlementSchedule (defined in FxSettlementDateOrSchedule.model group),
spotRate (in fxAccrualForward)
All Direct / Indirect Based Elements (1):
fxAccrualForward
Known Usage Locations
Annotation
The product defines a schedule of expiry and delivery dates which specify settlement periods. The product further defines a schedule of fixing (or observation) dates and defines regions of spot where the product settlement amounts will accrue. There are n total fixings. One accumulates a fixed proportion of Notional (1/n) for every observation date that spot fixes within the pre-defined limits of the accrual regions. If spot breaks the limits, the Notional stops accumulating during the fixings outside the limits, but continues accruing once spot comes back to the accruing region. At expiry, one buys the accrued Notional at the pre-agreed hedge rate. Payout can be cash or physical. The variation of this product include: Accrual Forward (European and American), Double Accrual Forward (DAF), Boosted Accrual Forward, Fading Forward, Leveraged Accrual Forward, Accrual Forward with Collars, etc.
Type Definition Detail
Type Derivation Tree
Product (extension)
  FxAccrualForward
XML Source (w/o annotations (12); see within schema source)
<xsd:complexType name="FxAccrualForward">
<xsd:complexContent>
<xsd:extension base="Product">
<xsd:sequence>
<xsd:element name="notionalAmount" type="NonNegativeAmountSchedule"/>
<xsd:element minOccurs="0" name="accrual" type="FxAccrual"/>
<xsd:group ref="FxExpiryDateOrSchedule.model"/>
<xsd:element minOccurs="0" name="spotRate" type="PositiveDecimal"/>
<xsd:element maxOccurs="unbounded" name="linearPayoffRegion" type="FxAccrualLinearPayoffRegion"/>
<xsd:element minOccurs="0" name="averageRate" type="FxAverageRate"/>
<xsd:element maxOccurs="unbounded" minOccurs="0" name="barrier" type="FxAccrualBarrier"/>
<xsd:element maxOccurs="unbounded" minOccurs="0" name="additionalPayment" type="SimplePayment"/>
<xsd:element minOccurs="0" name="cashSettlement" type="FxCashSettlementSimple"/>
<xsd:element minOccurs="0" name="settlementPeriodSchedule" type="FxAccrualSettlementPeriodSchedule"/>
</xsd:sequence>
</xsd:extension>
</xsd:complexContent>
</xsd:complexType>
Content Element Detail (all declarations; defined within this component only; 9/19)
accrual
Type:
FxAccrual, complex content
Describes accrual features within the product.
XML Source (w/o annotations (1); see within schema source)
<xsd:element minOccurs="0" name="accrual" type="FxAccrual"/>

additionalPayment
Type:
SimplePayment, complex content
It supports the representation of premiums, fees, etc.
XML Source (w/o annotations (1); see within schema source)
<xsd:element maxOccurs="unbounded" minOccurs="0" name="additionalPayment" type="SimplePayment"/>

averageRate
Type:
FxAverageRate, complex content
Average Rate Forward: means the average of the Reference Spot Rate on each Business Day from and including the Calculation Start Date up to and including the Calculation End Date rounded to the precision decimal places.
XML Source (w/o annotations (1); see within schema source)
<xsd:element minOccurs="0" name="averageRate" type="FxAverageRate"/>

barrier
Type:
FxAccrualBarrier, complex content
Defines a FX Accrual barrier conditions. Element barrier/scope specifies whether the barrier applies to the expiry period in which it is observed, or globally for whole product.
XML Source (w/o annotations (1); see within schema source)
<xsd:element maxOccurs="unbounded" minOccurs="0" name="barrier" type="FxAccrualBarrier"/>

cashSettlement
Type:
FxCashSettlementSimple, complex content
Cash settlement currency.
XML Source (w/o annotations (1); see within schema source)
<xsd:element minOccurs="0" name="cashSettlement" type="FxCashSettlementSimple"/>

linearPayoffRegion
Type:
A region in which linear payoff applies i.e. the payoff bears a linear relationship to the fixing value (increases/decreases linearly with the fixing).
XML Source (w/o annotations (1); see within schema source)
<xsd:element maxOccurs="unbounded" name="linearPayoffRegion" type="FxAccrualLinearPayoffRegion"/>

notionalAmount
Type:
NonNegativeAmountSchedule, complex content
Notional amount Schedule. The notional value of the product per settlement period. The notional amount may differ for each settlement period. This number divided by the total number of fixings in the settlement period is the amount that is accrued at each fixing if the accrual factor is one.
XML Source (w/o annotations (1); see within schema source)
<xsd:element name="notionalAmount" type="NonNegativeAmountSchedule"/>

settlementPeriodSchedule
Type:
It supports the representation of a matrix/tabular approach of the product by defining a set of settlement periods.
XML Source (w/o annotations (1); see within schema source)
<xsd:element minOccurs="0" name="settlementPeriodSchedule" type="FxAccrualSettlementPeriodSchedule"/>

spotRate
Type:
PositiveDecimal, simple content
An optional element used for FX forwards and certain types of FX OTC options. For deals consummated in the FX Forwards Market, this represents the current market rate for a particular currency pair. For barrier and digital/binary options, it can be useful to include the spot rate at the time the option was executed to make it easier to know whether the option needs to move "up" or "down" to be triggered.
Simple Content
xsd:decimal
minExclusive:
0
XML Source (w/o annotations (1); see within schema source)
<xsd:element minOccurs="0" name="spotRate" type="PositiveDecimal"/>

XML schema documentation generated with DocFlex/XML 1.9.0 using DocFlex/XML XSDDoc 2.8.0 template set. All content model diagrams generated by Altova XMLSpy via DocFlex/XML XMLSpy Integration.