Namespace: |
|
Content: |
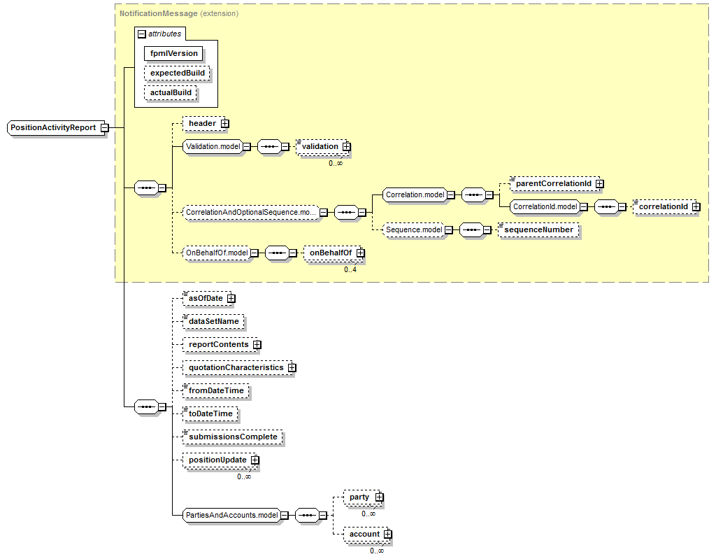
complex, 3 attributes, 16 elements |
Defined: |
globally in fpml-reporting-5-8.xsd; see XML source |
Includes: |
definitions of 8 elements |
Used: |
at 1 location |

XML Representation Summary |
||||||||||||
<... |
||||||||||||
|
||||||||||||
> |
||||||||||||
|
||||||||||||
</...> |
||||||||||||
|
Type Derivation Tree
|
|
<xsd:complexContent>
<xsd:extension base="NotificationMessage">
</xsd:extension>
</xsd:complexContent>
</xsd:complexType>
|
Type: |
IdentifiedDate, simple content |
|
xsd:date
|
Type: |
String, simple content |
|
xsd:string
|
maxLength: |
255
|
Type: |
xsd:dateTime, predefined, simple content |
Type: |
PositionUpdate, complex content |
Type: |
QuotationCharacteristics, complex content |
Type: |
ReportContents, complex content |
Type: |
xsd:boolean, predefined, simple content |
Type: |
xsd:dateTime, predefined, simple content |
|
XML schema documentation generated with DocFlex/XML 1.9.0 using DocFlex/XML XSDDoc 2.8.0 template set. All content model diagrams generated by Altova XMLSpy via DocFlex/XML XMLSpy Integration.
|