complexType "DividendSwapOptionTransactionSupplement"
Namespace:
Content:
complex, 1 attribute, 18 elements
Defined:
Includes:
definitions of 8 elements
Used:
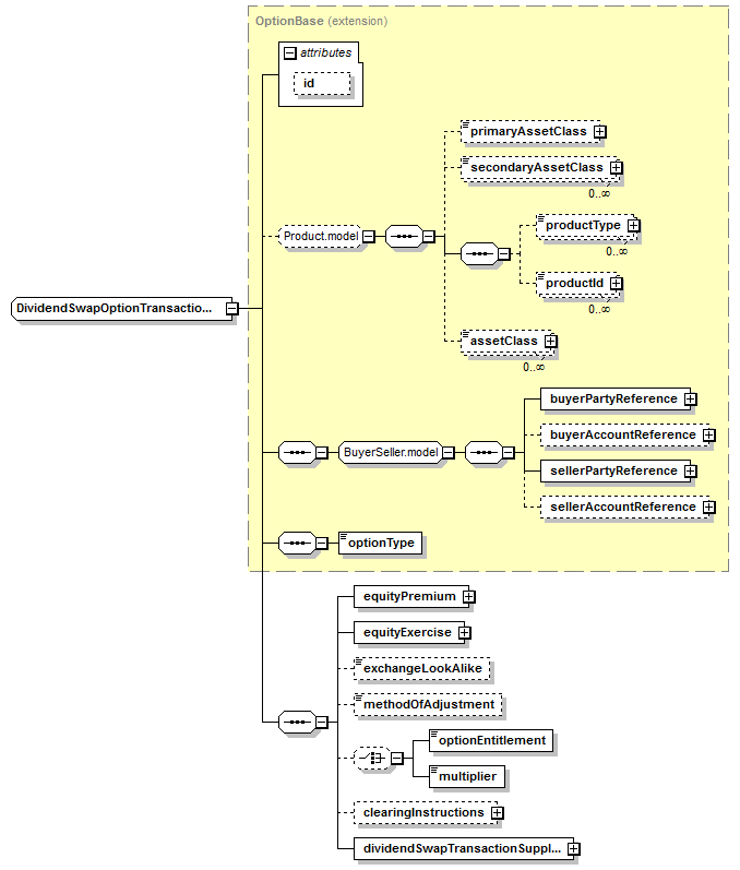
Content Model Diagram
XML Representation Summary
<...
   
 = 
xsd:ID
   
>
   
Content: 
</...>
Content Model Elements (18):
assetClass,
buyerAccountReference,
buyerPartyReference (defined in BuyerSeller.model group),
clearingInstructions (in dividendSwapOptionTransactionSupplement),
dividendSwapTransactionSupplement (in dividendSwapOptionTransactionSupplement),
equityExercise (in dividendSwapOptionTransactionSupplement),
equityPremium (in dividendSwapOptionTransactionSupplement),
exchangeLookAlike (in dividendSwapOptionTransactionSupplement),
methodOfAdjustment (in dividendSwapOptionTransactionSupplement),
multiplier (in dividendSwapOptionTransactionSupplement),
optionEntitlement (in dividendSwapOptionTransactionSupplement),
optionType (defined in OptionBase complexType),
primaryAssetClass,
productId (defined in Product.model group),
productType (defined in Product.model group),
secondaryAssetClass,
sellerAccountReference,
sellerPartyReference (defined in BuyerSeller.model group)
All Direct / Indirect Based Elements (1):
dividendSwapOptionTransactionSupplement
Known Usage Locations
Type Definition Detail
Type Derivation Tree
Product (extension)
  Option (extension)
      OptionBase (extension)
          DividendSwapOptionTransactionSupplement
XML Source (w/o annotations (8); see within schema source)
<xsd:complexType name="DividendSwapOptionTransactionSupplement">
<xsd:complexContent>
<xsd:extension base="OptionBase">
<xsd:sequence>
<xsd:element name="equityPremium" type="EquityPremium"/>
<xsd:element minOccurs="0" name="exchangeLookAlike" type="xsd:boolean"/>
<xsd:element minOccurs="0" name="methodOfAdjustment" type="MethodOfAdjustmentEnum"/>
<xsd:choice minOccurs="0">
<xsd:element name="optionEntitlement" type="PositiveDecimal"/>
<xsd:element name="multiplier" type="PositiveDecimal"/>
</xsd:choice>
<xsd:element minOccurs="0" name="clearingInstructions" type="SwaptionPhysicalSettlement"/>
</xsd:sequence>
</xsd:extension>
</xsd:complexContent>
</xsd:complexType>
Content Element Detail (all declarations; defined within this component only; 8/18)
clearingInstructions
Type:
Specifies any instructions on how the physical settlement is to be effected when the option is exercised.
XML Source (w/o annotations (1); see within schema source)
<xsd:element minOccurs="0" name="clearingInstructions" type="SwaptionPhysicalSettlement"/>

dividendSwapTransactionSupplement
Type:
The variance swap details.
XML Source (w/o annotations (1); see within schema source)

equityExercise
Type:
The parameters for defining how the equity option can be exercised, how it is valued and how it is settled.
XML Source (w/o annotations (1); see within schema source)

equityPremium
Type:
EquityPremium, complex content
The variance option premium payable by the buyer to the seller.
XML Source (w/o annotations (1); see within schema source)
<xsd:element name="equityPremium" type="EquityPremium"/>

exchangeLookAlike
Type:
xsd:boolean, predefined, simple content
For a share option transaction, a flag used to indicate whether the transaction is to be treated as an 'exchange look-alike'. This designation has significance for how share adjustments (arising from corporate actions) will be determined for the transaction. For an 'exchange look-alike' transaction the relevant share adjustments will follow that for a corresponding designated contract listed on the related exchange (referred to as Options Exchange Adjustment (ISDA defined term), otherwise the share adjustments will be determined by the calculation agent (referred to as Calculation Agent Adjustment (ISDA defined term)).
XML Source (w/o annotations (1); see within schema source)
<xsd:element minOccurs="0" name="exchangeLookAlike" type="xsd:boolean"/>

methodOfAdjustment
Type:
MethodOfAdjustmentEnum, simple content
Defines how adjustments will be made to the contract should one or more of the extraordinary events occur.
Simple Content
enumeration of xsd:token
Enumeration:
"CalculationAgent"
 - 
The Calculation Agent has the right to adjust the terms of the trade following a corporate action.
"OptionsExchange"
 - 
The trade will be adjusted in accordance with any adjustment made by the exchange on which options on the underlying are listed.
minLength:
0
XML Source (w/o annotations (1); see within schema source)
<xsd:element minOccurs="0" name="methodOfAdjustment" type="MethodOfAdjustmentEnum"/>

multiplier
Type:
PositiveDecimal, simple content
Specifies the contract multiplier that can be associated with an index option.
Simple Content
xsd:decimal
minExclusive:
0
XML Source (w/o annotations (1); see within schema source)
<xsd:element name="multiplier" type="PositiveDecimal"/>

optionEntitlement
Type:
PositiveDecimal, simple content
The number of shares per option comprised in the option transaction supplement.
Simple Content
xsd:decimal
minExclusive:
0
XML Source (w/o annotations (1); see within schema source)
<xsd:element name="optionEntitlement" type="PositiveDecimal"/>

XML schema documentation generated with DocFlex/XML 1.9.0 using DocFlex/XML XSDDoc 2.8.0 template set. All content model diagrams generated by Altova XMLSpy via DocFlex/XML XMLSpy Integration.