Namespace: |
|
Content: |
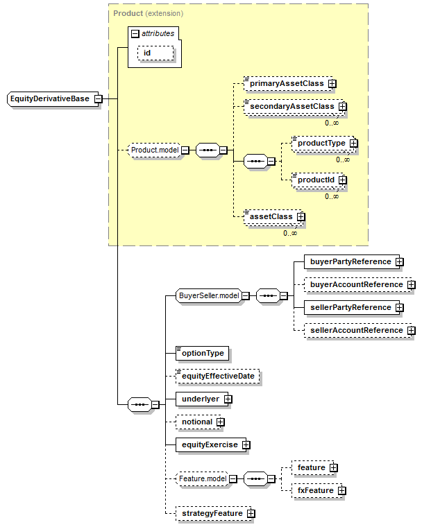
complex, 1 attribute, 17 elements |
Abstract: |
(cannot be assigned directly to elements used in instance XML documents) |
Defined: |
globally in fpml-eqd-5-9.xsd; see XML source |
Includes: |
definitions of 6 elements |
Used: |
at 2 locations |

XML Representation Summary |
||||||
<... |
||||||
|
||||||
> |
||||||
|
||||||
</...> |
||||||
|
EquityDerivativeLongFormBase (as extension base),
|
EquityDerivativeShortFormBase (as extension base)
|
|
Type Derivation Tree
|
|
<xsd:complexContent>
<xsd:extension base="Product">
</xsd:extension>
</xsd:complexContent>
</xsd:complexType>
|
Type: |
xsd:date, predefined, simple content |
Type: |
EquityExerciseValuationSettlement, complex content |
Type: |
NonNegativeMoney, complex content |
Type: |
EquityOptionTypeEnum, simple content |
|
("Put" | "Call") | "Forward"
|
Type: |
StrategyFeature, complex content |
Type: |
Underlyer, complex content |
|
XML schema documentation generated with DocFlex/XML 1.9.0 using DocFlex/XML XSDDoc 2.8.0 template set. All content model diagrams generated by Altova XMLSpy via DocFlex/XML XMLSpy Integration.
|