complexType "OrderStatus"
Namespace:
Content:
complex, 17 elements
Defined:
Includes:
definitions of 17 elements
Used:
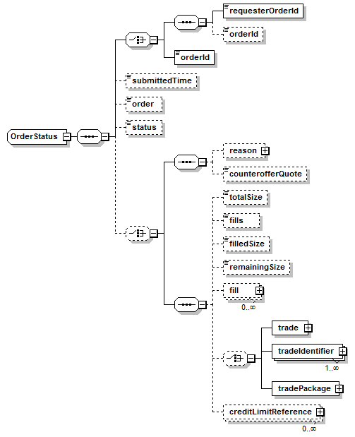
Content Model Diagram
XML Representation Summary
<...>
   
Content: 
</...>
Content Model Elements (17):
All Direct / Indirect Based Elements (1):
orderStatus
Known Usage Locations
XML Source (w/o annotations (9); see within schema source)
<xsd:complexType name="OrderStatus">
<xsd:sequence>
<xsd:choice>
<xsd:sequence>
<xsd:element name="requesterOrderId" type="NormalizedString"/>
<xsd:element minOccurs="0" name="orderId" type="NormalizedString"/>
</xsd:sequence>
<xsd:element name="orderId" type="NormalizedString"/>
</xsd:choice>
<xsd:element minOccurs="0" name="submittedTime" type="xsd:dateTime"/>
<xsd:element minOccurs="0" name="order" type="String"/>
<xsd:element minOccurs="0" name="status" type="OrderStatusEnum"/>
<xsd:choice minOccurs="0">
<xsd:sequence>
<xsd:element minOccurs="0" name="reason" type="Reason"/>
<xsd:element minOccurs="0" name="counterofferQuote" type="String"/>
</xsd:sequence>
<xsd:sequence>
<xsd:element minOccurs="0" name="totalSize" type="xsd:decimal"/>
<xsd:element minOccurs="0" name="fills" type="xsd:integer"/>
<xsd:element minOccurs="0" name="filledSize" type="xsd:decimal"/>
<xsd:element minOccurs="0" name="remainingSize" type="xsd:decimal"/>
<xsd:element maxOccurs="unbounded" minOccurs="0" name="fill" type="OrderFill"/>
<xsd:choice minOccurs="0">
<xsd:element name="trade" type="Trade"/>
<xsd:element maxOccurs="unbounded" name="tradeIdentifier" type="TradeIdentifier"/>
<xsd:element name="tradePackage" type="TradePackage"/>
</xsd:choice>
<xsd:element maxOccurs="unbounded" minOccurs="0" name="creditLimitReference" type="CreditLimitReference"/>
</xsd:sequence>
</xsd:choice>
</xsd:sequence>
</xsd:complexType>
Content Element Detail (all declarations; defined within this component only; 17/17)
counterofferQuote
Type:
String, simple content
Supply a counter-offer quote, e.g. if order is rejected / DUMMY placeholder.
Simple Content
xsd:string
maxLength:
255
XML Source (w/o annotations (1); see within schema source)
<xsd:element minOccurs="0" name="counterofferQuote" type="String"/>

creditLimitReference
Type:
CreditLimitReference, complex content
XML Source (see within schema source)
<xsd:element maxOccurs="unbounded" minOccurs="0" name="creditLimitReference" type="CreditLimitReference"/>

fill
Type:
OrderFill, complex content
Info about the fills
XML Source (w/o annotations (1); see within schema source)
<xsd:element maxOccurs="unbounded" minOccurs="0" name="fill" type="OrderFill"/>

filledSize
Type:
xsd:decimal, predefined, simple content
Number of units of the product filled so far
XML Source (w/o annotations (1); see within schema source)
<xsd:element minOccurs="0" name="filledSize" type="xsd:decimal"/>

fills
Type:
xsd:integer, predefined, simple content
Number of fills so far.
XML Source (w/o annotations (1); see within schema source)
<xsd:element minOccurs="0" name="fills" type="xsd:integer"/>

order
Type:
String, simple content
echo back the order (placeholder type for now)
Simple Content
xsd:string
maxLength:
255
XML Source (w/o annotations (1); see within schema source)
<xsd:element minOccurs="0" name="order" type="String"/>

orderId
Type:
NormalizedString, simple content
Simple Content
xsd:normalizedString
minLength:
0
XML Source (see within schema source)
<xsd:element minOccurs="0" name="orderId" type="NormalizedString"/>

orderId
Type:
NormalizedString, simple content
Simple Content
xsd:normalizedString
minLength:
0
XML Source (see within schema source)
<xsd:element name="orderId" type="NormalizedString"/>

reason
Type:
Reason, complex content
Reason for a rejected quote
XML Source (w/o annotations (1); see within schema source)
<xsd:element minOccurs="0" name="reason" type="Reason"/>

remainingSize
Type:
xsd:decimal, predefined, simple content
Number of units of the product remaining to be filled
XML Source (w/o annotations (1); see within schema source)
<xsd:element minOccurs="0" name="remainingSize" type="xsd:decimal"/>

requesterOrderId
Type:
NormalizedString, simple content
Simple Content
xsd:normalizedString
minLength:
0
XML Source (see within schema source)
<xsd:element name="requesterOrderId" type="NormalizedString"/>

status
Type:
OrderStatusEnum, simple content
Simple Content
enumeration of xsd:token
Enumeration:
"Cancelled"
 - 
Order was cancelled/retracted by the submitter.
"Rejected"
 - 
Order was rejected by the recipient.
"Accepted"
 - 
Order has been accepted but not yet acted on.
"Working"
 - 
Order has been partly filled (executed).
"Filled"
 - 
Order has been completely filled.
"Completed"
 - 
Order has been completely filled, and all fills have been fully reported/processed as required.
minLength:
0
XML Source (see within schema source)
<xsd:element minOccurs="0" name="status" type="OrderStatusEnum"/>

submittedTime
Type:
xsd:dateTime, predefined, simple content
XML Source (see within schema source)
<xsd:element minOccurs="0" name="submittedTime" type="xsd:dateTime"/>

totalSize
Type:
xsd:decimal, predefined, simple content
Number of units of the product being ordered.
XML Source (w/o annotations (1); see within schema source)
<xsd:element minOccurs="0" name="totalSize" type="xsd:decimal"/>

trade
Type:
Trade, complex content
trade description.
XML Source (w/o annotations (1); see within schema source)
<xsd:element name="trade" type="Trade"/>

tradeIdentifier
Type:
TradeIdentifier, complex content
XML Source (see within schema source)
<xsd:element maxOccurs="unbounded" name="tradeIdentifier" type="TradeIdentifier"/>

tradePackage
Type:
TradePackage, complex content
XML Source (see within schema source)
<xsd:element name="tradePackage" type="TradePackage"/>

XML schema documentation generated with DocFlex/XML 1.9.0 using DocFlex/XML XSDDoc 2.8.0 template set. All content model diagrams generated by Altova XMLSpy via DocFlex/XML XMLSpy Integration.