Namespace: |
|
Content: |
complex, 1 attribute, 21 elements |
Defined: |
globally in fpml-repo-5-9.xsd; see XML source |
Includes: |
definitions of 12 elements |
Used: |
at 1 location |

XML Representation Summary |
||||||
<... |
||||||
|
||||||
> |
||||||
|
||||||
</...> |
||||||
|
bond,
|
|
Type Derivation Tree
|
|
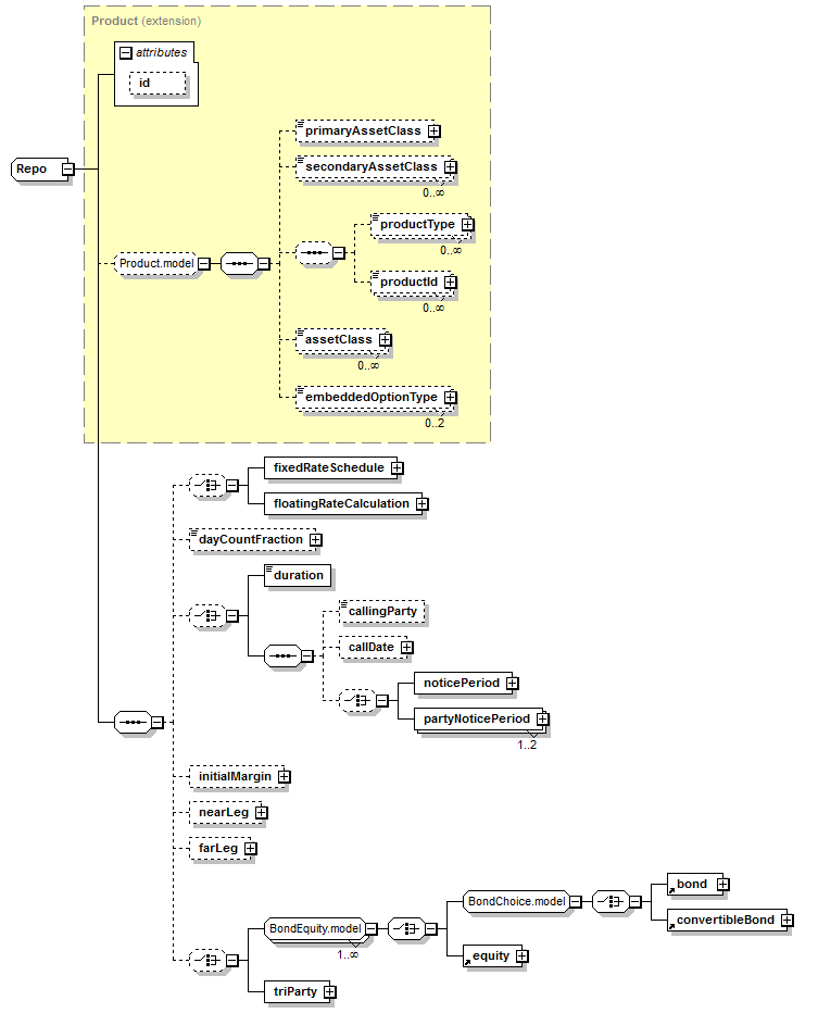
<xsd:complexContent>
<xsd:extension base="Product">
<xsd:sequence>
<xsd:choice minOccurs="0">
</xsd:choice>
<xsd:choice minOccurs="0">
<xsd:element name="duration" type="RepoDurationEnum"/>
<!--SecWG agreed on Jan-26 to this model-->
<xsd:sequence>
<xsd:element minOccurs="0" name="callingParty" type="CallingPartyEnum"/>
<!--Nov-07-2014: RTS Proposal: to make noticePeriod - optional and move it after electingParty-->
<xsd:choice minOccurs="0">
<xsd:element name="noticePeriod" type="AdjustableOffset"/>
<!--Sec WG: agreed to rename NoticePeriodPartyReference to PartyNoticePeriod to make sense and to be consistent with FpML naming standards – element name with partyNoticePeriod – associated type name “PartyNoticePeriod” -->
</xsd:choice>
</xsd:sequence>
</xsd:choice>
<!--2015-04-13:FpML SecWG agreed to make "initialMargin" optional to support the "triParty" cases when the initialMargin is not provided-->
<!--2015-03-16:FpML Sec+RPT WGs: make initialMargin required, currently is not required for CBR reporting-->
<!--Nov-10-2014: SecWG agreed to renaming element "margin" and type "Margin" to element "initialMargin" and type "InitialMargin"-->
<!--2015-04-07: Sec WG: agreed to rename the type to RepoNearLeg from RepoTransactionNearLeg-->
<!--SecWG agreed to rename spotLeg to nearLeg on May-19-->
<!--2015-04-07: Sec WG: agreed to rename the type to RepoFarLeg from RepoTransactionFarLeg-->
<!--SecWG agreed to rename forwardLeg to farLeg on May-19-->
<!--2015-04-13:FpML SecWG agreed to add "triParty" ofType "TriParty" as a choice to "BondEquity.model", a collateral asset model -->
<xsd:choice minOccurs="0">
<!--2015-03-16:FpML Sec WG: Agreed to move repoDeliveryMethod from Repo level to the leg level-->
<!--SecWG agreed to move "settlementTransfer" block to RepoTransactionLeg-->
</xsd:choice>
</xsd:sequence>
</xsd:extension>
</xsd:complexContent>
</xsd:complexType>
|
Type: |
AdjustableOrRelativeDate, complex content |
Type: |
CallingPartyEnum, simple content |
|
enumeration of xsd:token
|
Enumeration: |
|
Type: |
DayCountFraction, simple content |
|
xsd:normalizedString
|
maxLength: |
255
|
minLength: |
0
|
Type: |
RepoDurationEnum, simple content |
|
enumeration of xsd:token
|
Enumeration: |
|
Type: |
RepoFarLeg, complex content |
Type: |
Schedule, complex content |
Type: |
FloatingRateCalculation, complex content |
Type: |
InitialMargin, complex content |
Type: |
RepoNearLeg, complex content |
Type: |
AdjustableOffset, complex content |
Type: |
PartyNoticePeriod, complex content |
Type: |
TriParty, complex content |
|
XML schema documentation generated with DocFlex/XML 1.9.0 using DocFlex/XML XSDDoc 2.8.0 template set. All content model diagrams generated by Altova XMLSpy via DocFlex/XML XMLSpy Integration.
|