complexType "TradeNovationContent"
Namespace:
Content:
complex, 34 elements
Defined:
Includes:
definition of 1 element
Used:
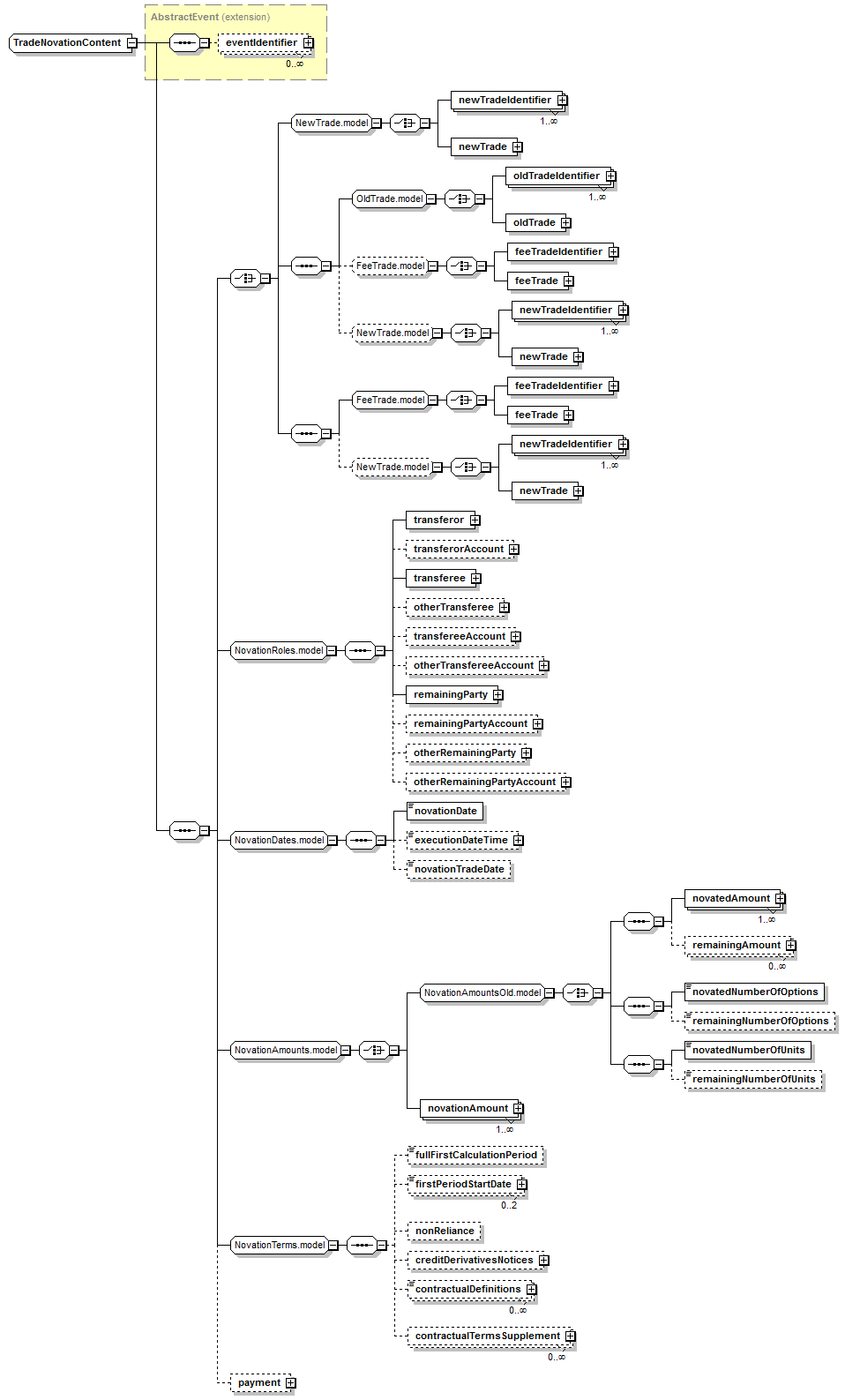
Content Model Diagram
XML Representation Summary
<...>
   
Content: 
</...>
Content Model Elements (34):
eventIdentifier (defined in AbstractEvent complexType),
All Direct / Indirect Based Elements (1):
novation
Known Usage Locations
Annotation
A structure describing a novation.
Type Definition Detail
Type Derivation Tree
AbstractEvent (extension)
  TradeNovationContent
XML Source (w/o annotations (7); see within schema source)
<xsd:complexType name="TradeNovationContent">
<xsd:complexContent>
<xsd:extension base="AbstractEvent">
<xsd:sequence>
<xsd:choice>
<xsd:group ref="NewTrade.model"/>
<xsd:sequence>
<xsd:group ref="OldTrade.model"/>
<xsd:group minOccurs="0" ref="FeeTrade.model"/>
<xsd:group minOccurs="0" ref="NewTrade.model"/>
</xsd:sequence>
<xsd:sequence>
<xsd:group ref="FeeTrade.model"/>
<xsd:group minOccurs="0" ref="NewTrade.model"/>
</xsd:sequence>
</xsd:choice>
<xsd:group ref="NovationRoles.model"/>
<xsd:group ref="NovationDates.model"/>
<xsd:group ref="NovationAmounts.model"/>
<xsd:group ref="NovationTerms.model"/>
<xsd:element minOccurs="0" name="payment" type="Payment"/>
</xsd:sequence>
</xsd:extension>
</xsd:complexContent>
</xsd:complexType>
Content Element Detail (all declarations; defined within this component only; 1/34)
payment
Type:
Payment, complex content
Describes a payment made in settlement of the novation.
XML Source (w/o annotations (1); see within schema source)
<xsd:element minOccurs="0" name="payment" type="Payment"/>

XML schema documentation generated with DocFlex/XML 1.10b5 using DocFlex/XML XSDDoc 2.8.1 template set. All content model diagrams generated by Altova XMLSpy via DocFlex/XML XMLSpy Integration.