Namespace: |
|
Content: |
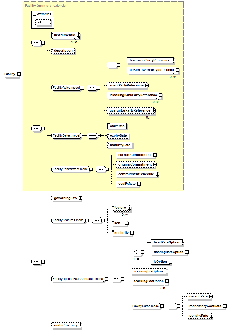
complex, 1 attribute, 27 elements |
Abstract: |
(cannot be assigned directly to elements used in instance XML documents) |
Defined: |
globally in fpml-loan-5-9.xsd; see XML source |
Includes: |
definitions of 2 elements |
Used: |
at 5 locations |

XML Representation Summary |
||||||
<... |
||||||
|
||||||
> |
||||||
</...> |
||||||
|
DelayedDraw (as extension base),
LetterOfCreditFacility (as extension base),
|
Revolver (as extension base),
TermLoan (as extension base)
|
|
Type Derivation Tree
Asset (extension)
|
|
<xsd:complexContent>
<xsd:extension base="FacilitySummary">
</xsd:extension>
</xsd:complexContent>
</xsd:complexType>
|
Type: |
GoverningLaw, simple content |
|
xsd:normalizedString
|
maxLength: |
255
|
minLength: |
0
|
Type: |
MultiCurrency, complex content |
|
XML schema documentation generated with DocFlex/XML 1.10b5 using DocFlex/XML XSDDoc 2.8.1 template set. All content model diagrams generated by Altova XMLSpy via DocFlex/XML XMLSpy Integration.
|