complexType "Facility"
Namespace:
Content:
complex, 1 attribute, 27 elements
Abstract:
(cannot be assigned directly to elements used in instance XML documents)
Defined:
globally in fpml-loan-5-9.xsd; see XML source
Includes:
definitions of 2 elements
Used:
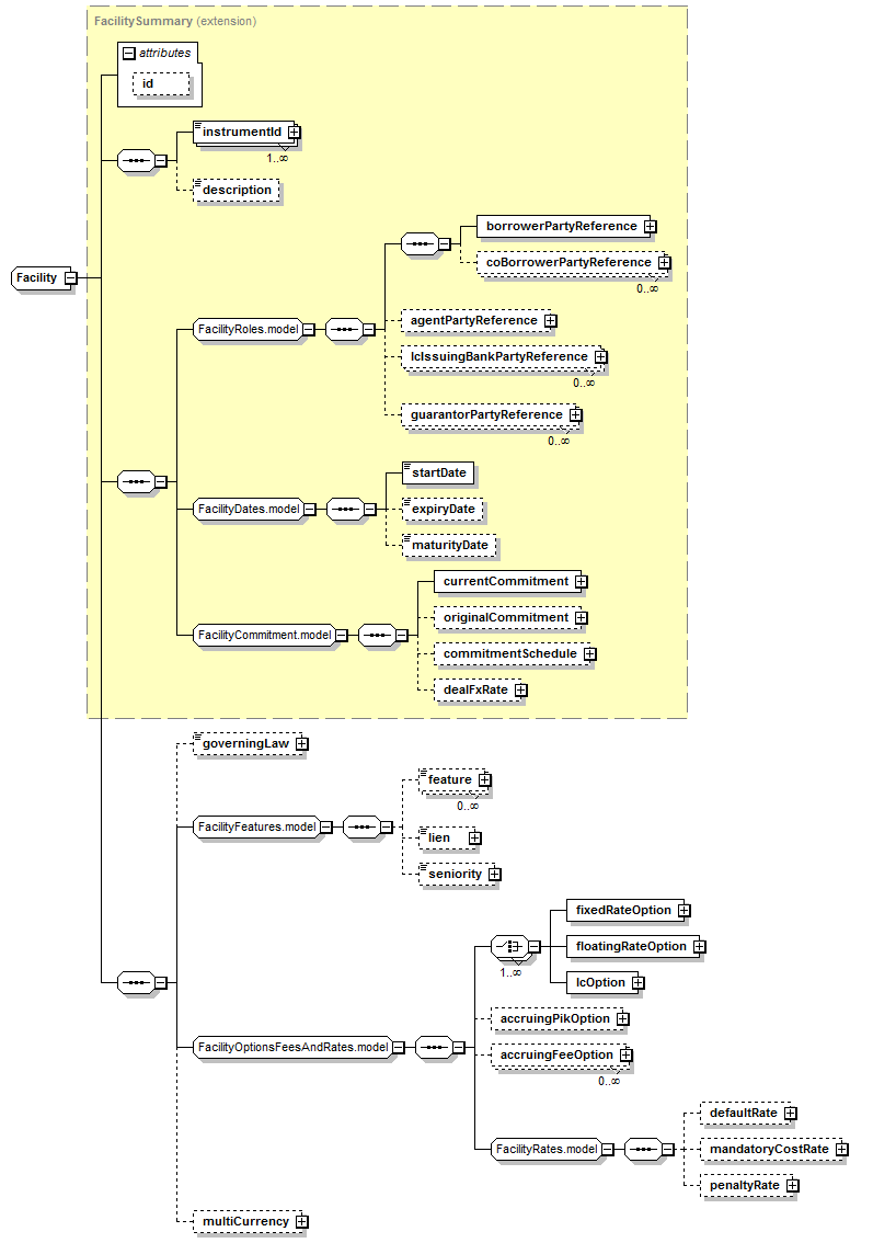
Content Model Diagram
XML Representation Summary
<...
   
 = 
xsd:ID
   
>
   
Content: 
</...>
Content Model Elements (27):
accruingFeeOption (defined in FacilityOptionsFeesAndRates.model group),
accruingPikOption (defined in FacilityOptionsFeesAndRates.model group),
agentPartyReference (defined in FacilityRoles.model group),
borrowerPartyReference (defined in FacilityRoles.model group),
coBorrowerPartyReference,
commitmentSchedule (defined in FacilityCommitment.model group),
currentCommitment,
dealFxRate,
defaultRate,
description (defined in IdentifiedAsset complexType),
expiryDate (defined in FacilityDates.model group),
feature (defined in FacilityFeatures.model group),
fixedRateOption (defined in FacilityOptionsFeesAndRates.model group),
floatingRateOption (defined in FacilityOptionsFeesAndRates.model group),
governingLaw (defined in Facility complexType),
guarantorPartyReference (defined in FacilityRoles.model group),
instrumentId (defined in IdentifiedAsset complexType),
lcIssuingBankPartyReference,
lcOption (defined in FacilityOptionsFeesAndRates.model group),
lien (defined in FacilityFeatures.model group),
mandatoryCostRate (defined in FacilityRates.model group),
maturityDate (defined in FacilityDates.model group),
multiCurrency,
originalCommitment,
penaltyRate,
seniority (defined in FacilityFeatures.model group),
startDate (defined in FacilityDates.model group)
Known Direct Subtypes (4):
DelayedDraw, LetterOfCreditFacility, Revolver, TermLoan
All Direct / Indirect Based Elements (5):
delayedDraw, facilityGroup, letterOfCreditFacility, revolver, termLoan
Known Usage Locations
Annotation
An abstract type defining a facility baseline structure.
Type Definition Detail
Type Derivation Tree
Asset (extension)
  IdentifiedAsset (extension)
      FacilityIdentifier (extension)
          FacilitySummary (extension)
              Facility
XML Source (w/o annotations (5); see within schema source)
<xsd:complexType abstract="true" name="Facility">
<xsd:complexContent>
<xsd:extension base="FacilitySummary">
<xsd:sequence>
<xsd:element minOccurs="0" name="governingLaw" type="GoverningLaw"/>
<xsd:group ref="FacilityFeatures.model"/>
<xsd:element minOccurs="0" name="multiCurrency" type="MultiCurrency"/>
</xsd:sequence>
</xsd:extension>
</xsd:complexContent>
</xsd:complexType>
Content Element Detail (all declarations; defined within this component only; 2/27)
governingLaw
Type:
GoverningLaw, simple content
Defines the governing law (jurisdiction) under which the facility operates.
Simple Content
xsd:normalizedString
maxLength:
255
minLength:
0
XML Source (w/o annotations (1); see within schema source)
<xsd:element minOccurs="0" name="governingLaw" type="GoverningLaw"/>

multiCurrency
Type:
MultiCurrency, complex content
A container to denote whether funds may be drawn in multiple currency denominations, in addition to the base (facility) currency. The current commitment amount defines the base currency associated with the facility.
XML Source (w/o annotations (1); see within schema source)
<xsd:element minOccurs="0" name="multiCurrency" type="MultiCurrency"/>

XML schema documentation generated with DocFlex/XML 1.9.0 using DocFlex/XML XSDDoc 2.8.0 template set. All content model diagrams generated by Altova XMLSpy via DocFlex/XML XMLSpy Integration.