Namespace: |
|
Type: |
|
Content: |
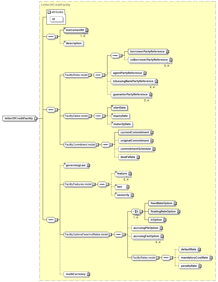
complex, 1 attribute, 27 elements |
Subst.Gr: |
may substitute for element facilityGroup |
Defined: |
globally in fpml-loan-5-9.xsd; see XML source |
Used: |
never |

XML Representation Summary |
||||||
<letterOfCreditFacility |
||||||
|
||||||
> |
||||||
</letterOfCreditFacility> |
||||||
|
<xsd:element name="letterOfCreditFacility" substitutionGroup="facilityGroup" type="LetterOfCreditFacility"/>
|
|
XML schema documentation generated with DocFlex/XML 1.9.0 using DocFlex/XML XSDDoc 2.8.0 template set. All content model diagrams generated by Altova XMLSpy via DocFlex/XML XMLSpy Integration.
|