Namespace: |
|
Content: |
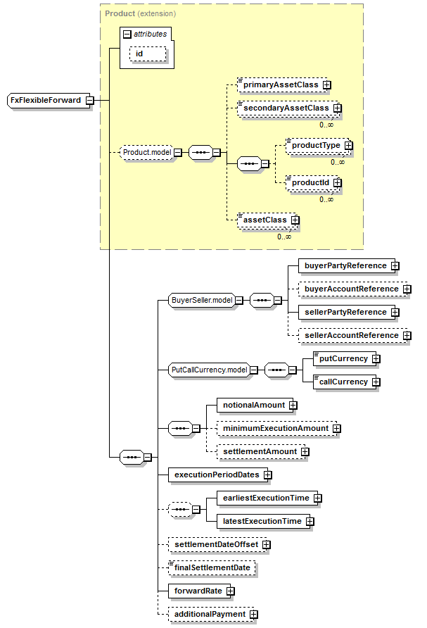
complex, 1 attribute, 21 elements |
Defined: |
globally in fpml-fx-5-8.xsd; see XML source |
Includes: |
definitions of 10 elements |
Used: |
at 1 location |

XML Representation Summary |
||||||
<... |
||||||
|
||||||
> |
||||||
</...> |
||||||
|
Type Derivation Tree
|
|
<xsd:complexContent>
<xsd:extension base="Product">
<xsd:sequence>
<xsd:group ref="BuyerSeller.model"/>
<xsd:sequence>
</xsd:sequence>
<xsd:sequence minOccurs="0">
</xsd:sequence>
</xsd:sequence>
</xsd:extension>
</xsd:complexContent>
</xsd:complexType>
|
Type: |
Payment, complex content |
Type: |
BusinessCenterTime, complex content |
Type: |
FxFlexibleForwardExecutionPeriod, complex content |
Type: |
xsd:date, predefined, simple content |
Type: |
FxFlexibleForwardRate, complex content |
Type: |
BusinessCenterTime, complex content |
Type: |
PositiveMoney, complex content |
Type: |
PositiveMoney, complex content |
Type: |
PositiveMoney, complex content |
Type: |
RelativeDateOffset, complex content |
|
XML schema documentation generated with DocFlex/XML 1.9.0 using DocFlex/XML XSDDoc 2.8.0 template set. All content model diagrams generated by Altova XMLSpy via DocFlex/XML XMLSpy Integration.
|